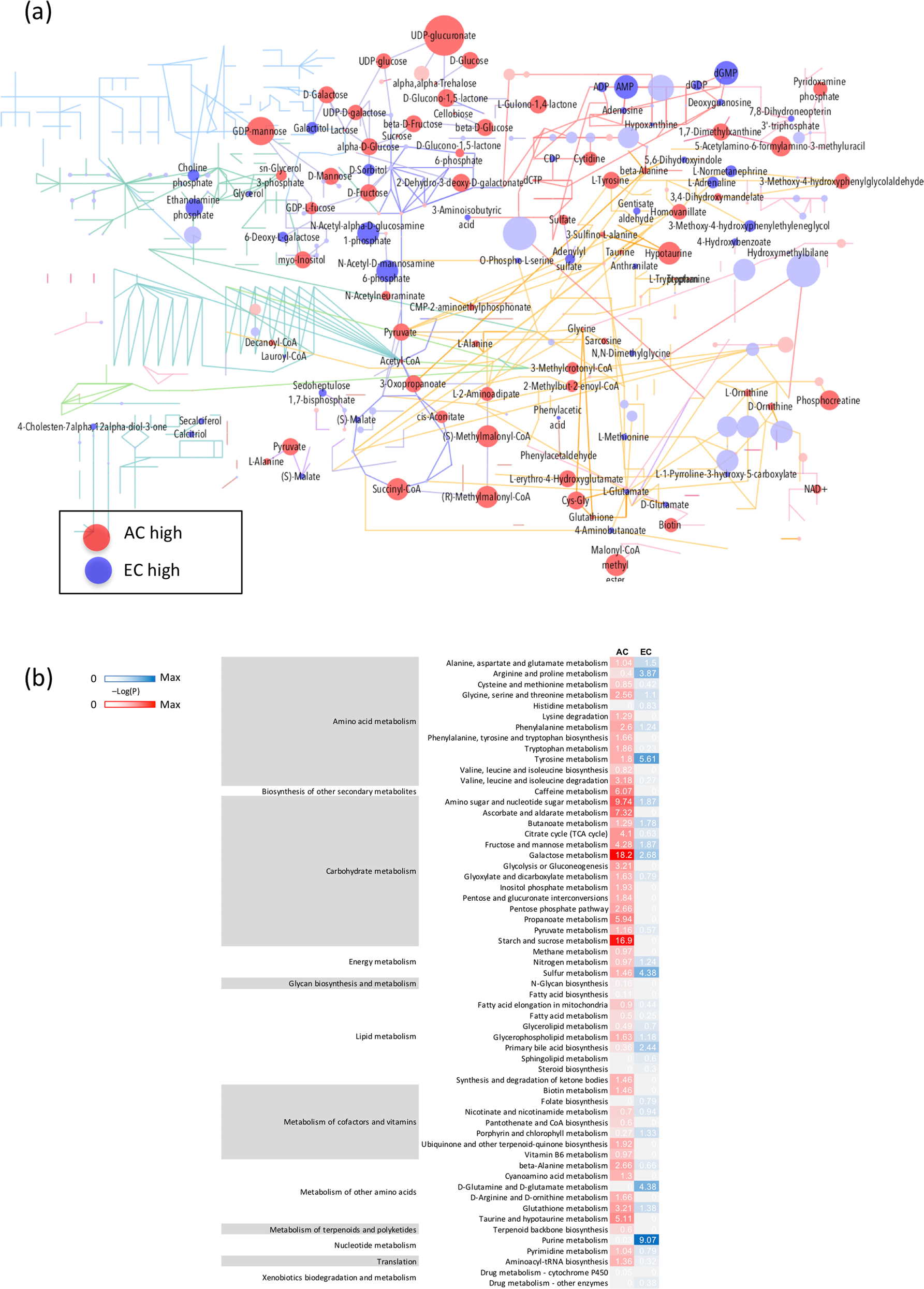
Figure 2
From: Cell-specific metabolomic responses to injury: novel insights into blood-brain barrier modulation

Baseline metabolomic profiles: AC have prominent sugar metabolism whereas EC exhibit strong purine and amino acid metabolism. The relationship of metabolite abundance between AC and EC during baseline conditions (NX + Glc) using two different pathway analyses. (a) Overview of metabolites highly abundant in AC (red) and EC (blue) embedded in their metabolic pathways using MetaboAnalyst (v.4.0) and KEGG metabolic pathways tool. The size of the circles represents the fold change with dark and light colors depicting significant and non-significant differences respectively. Purple lines represent carbohydrate metabolism, red lines nucleotide metabolism, dark green lines lipid metabolism, orange: amino acid metabolism. n = 4. (b) Heatmap shows the major metabolic pathway activity in different cell types, AC (red) and EC (blue), relative to each other. The -Log10(P) value for each pathway was calculated using the MetaboAnalyst v.4.0 enrichment analysis tool. n = 4.