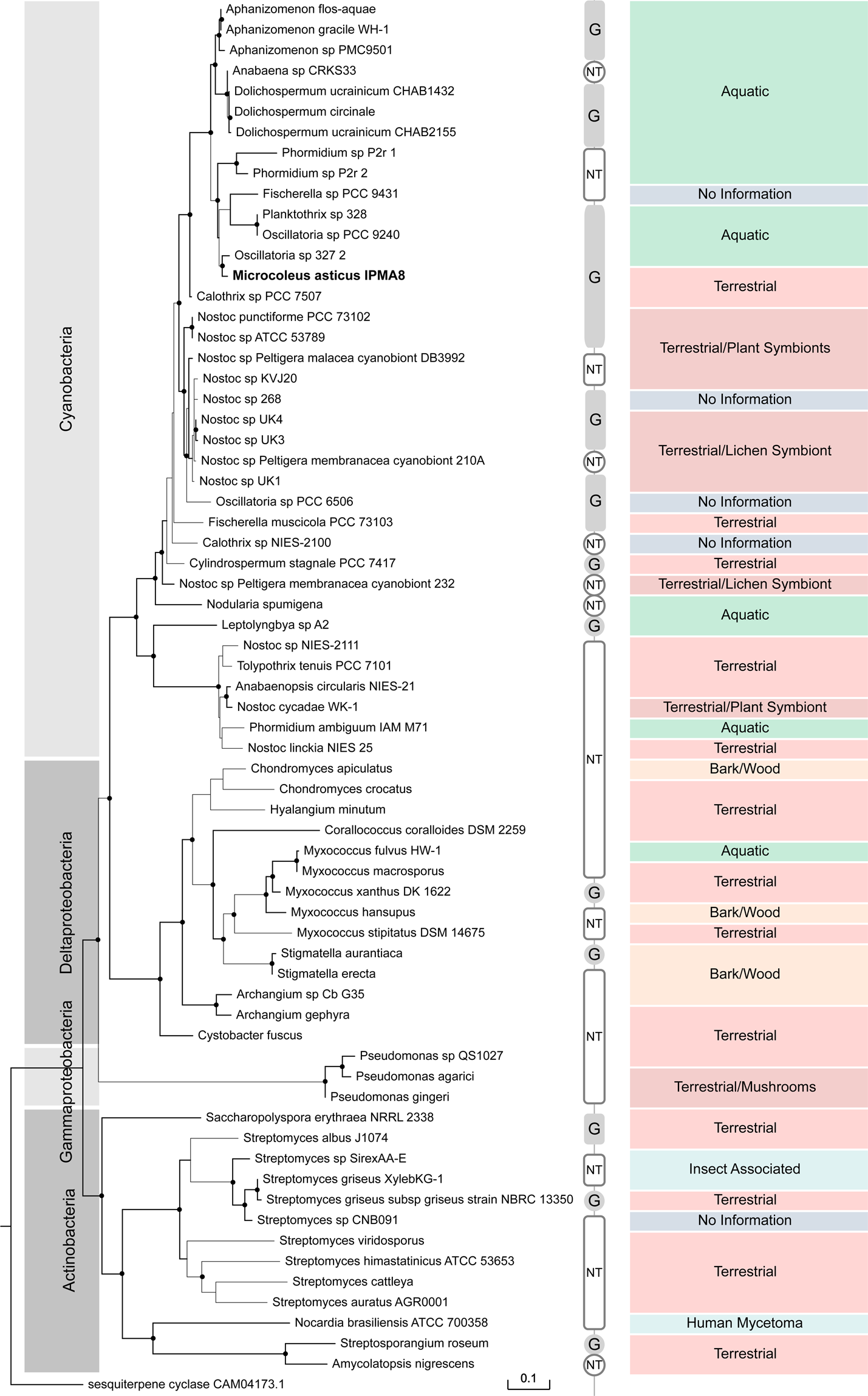
Figure 3

Phylogeny of the geosmin synthase gene in Bacteria calculated from a protein alignment of the geosmin synthase gene sequence. Tested geosmin producers are identified by the letter G and the letters NT identify strains that have not yet been analytically tested. The environmental origin of each strain is also shown. Black dots and thick branches represent maximum likelihood and posterior probability values higher than 85, respectively.