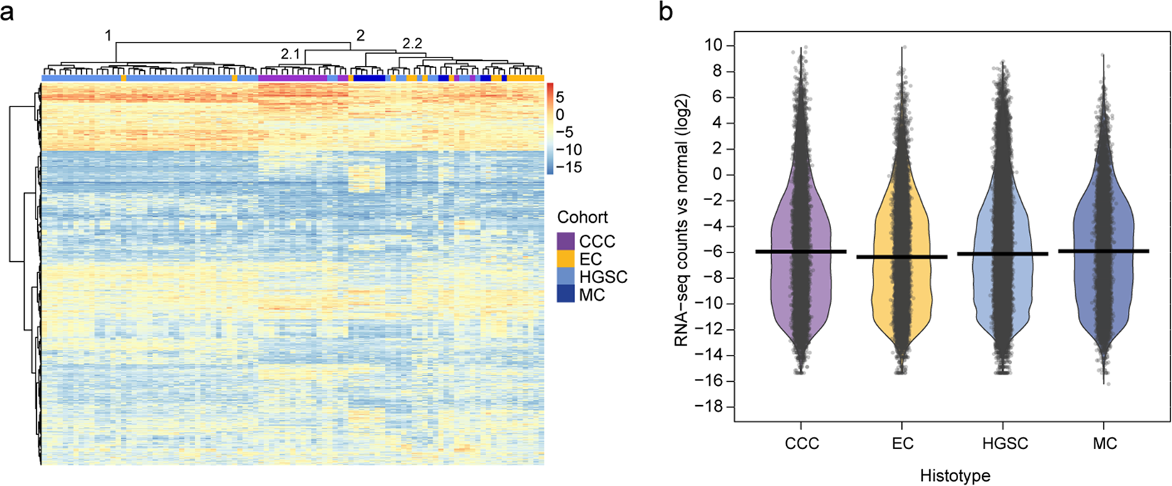
Figure 4

RNA expression analysis. Heatmap (a) displaying expression patterns for the 1,000 most variable transcripts across the patient cohort (n = 95). The RNA-seq raw counts (log2 scale) were compared with normal ovarian carcinoma samples downloaded from the Cancer Genome Atlas (TCGA), TCGA-OV data collection. An expression value of log2 ratio>0.58 (i.e. 1.5 fold change) was set for overexpression (red) and log2 ratio<−0.58 (i.e. 1.5 fold change) for underexpression (blue). In general, the expression levels for ovarian carcinomas were lower in comparison with normal ovarian samples for the 1,000 genes with the highest variance. Canberra distance measure was used to calculate the distance between raw count values. Two main clusters (clusters 1 and 2) were formed using hierarchical clustering (Ward’s method), wherein cluster 1 mainly comprised of HGSC (two EC samples were also included). The majority of CCC samples clustered together in cluster 2.1, whereas cluster 2.2 comprised all histotypes. RDI plot (b) for corresponding input data set as in (a) displaying the expression differences between histotypes (CCC, EC, HGSC, MC) for the 1,000 most variable genes in terms of variance (RNA-seq counts compared with normal ovarian samples (log2)). Black open circles distributed horizontally represents RNA-seq raw counts and the surrounding colored beans depict smoothed densities thereof. The average values of expression (average expression values of around -6) and bean densities seem rather similar for all histotypes. However, statistical significance was found for all RNA expression comparisons using Wilcoxon test (CCC vs MC: P value<0.05; CCC vs HGSC: P value<0.001; CCC vs EC, EC vs HGSC, EC vs MC and HGSC vs MC P values<0.0001).