Figure 1
From: Regulation of Adipocyte Differentiation by METTL4, a 6 mA Methylase

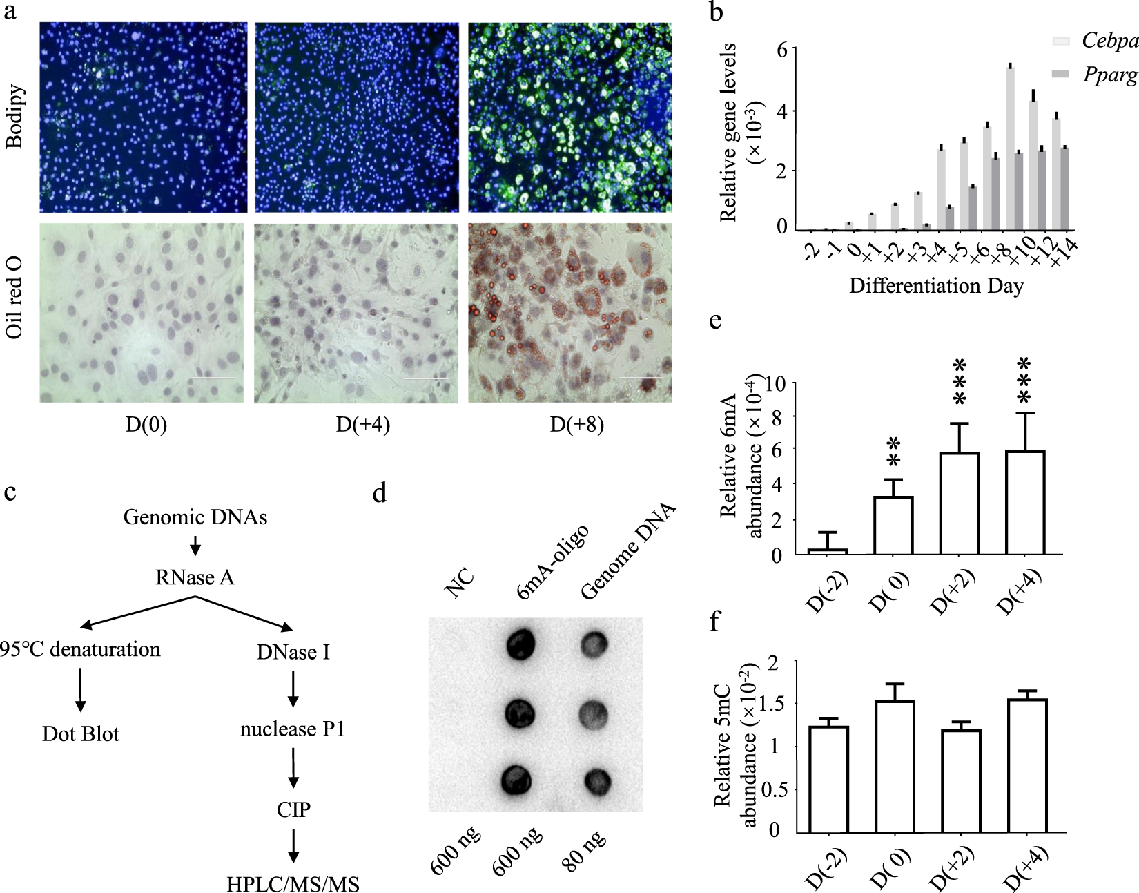
Profiling of N6-adenine methylation in adipocyte differentiation of 3T3-L1 cells. (a) Staining of cellular lipid of preadipocytes on Day(0), differentiating adipocytes on Day(+4), and mature adipocytes on Day(+8). Lipid staining was performed with Bodipy 493/503 (Green) and Oil red O (Red), nuclei were co-stained with Hoechst 33342 (Blue). (b) Expression profiles of Cebpa and Pparg were determined by qRT-PCR, in relative to the expression of β-actin. (c) Workflow to quantify 6 mA abundance of genome DNA sample. (d) Dot blot assay of N6-adenine methylation. NC, a DNA oligo without N6-adenine methylation. 6mA-oligo, a DNA oligo containing one N6-adenine methylation. Genome DNA, genome DNAs extracted from 3T3-L1 preadipocytes. (e,f) Abundances of 6 mA and 5mC methylation were quantified using HPLC-MS/MS analysis. Molar ratios of 6 mA to dA were calculated, and molar ratios of 5mC to dC were calculated. Data are presented as mean ± s.d, n > 3 independent assay. *P < 0.05; **P < 0.01; ***P < 0.001.