Figure 1

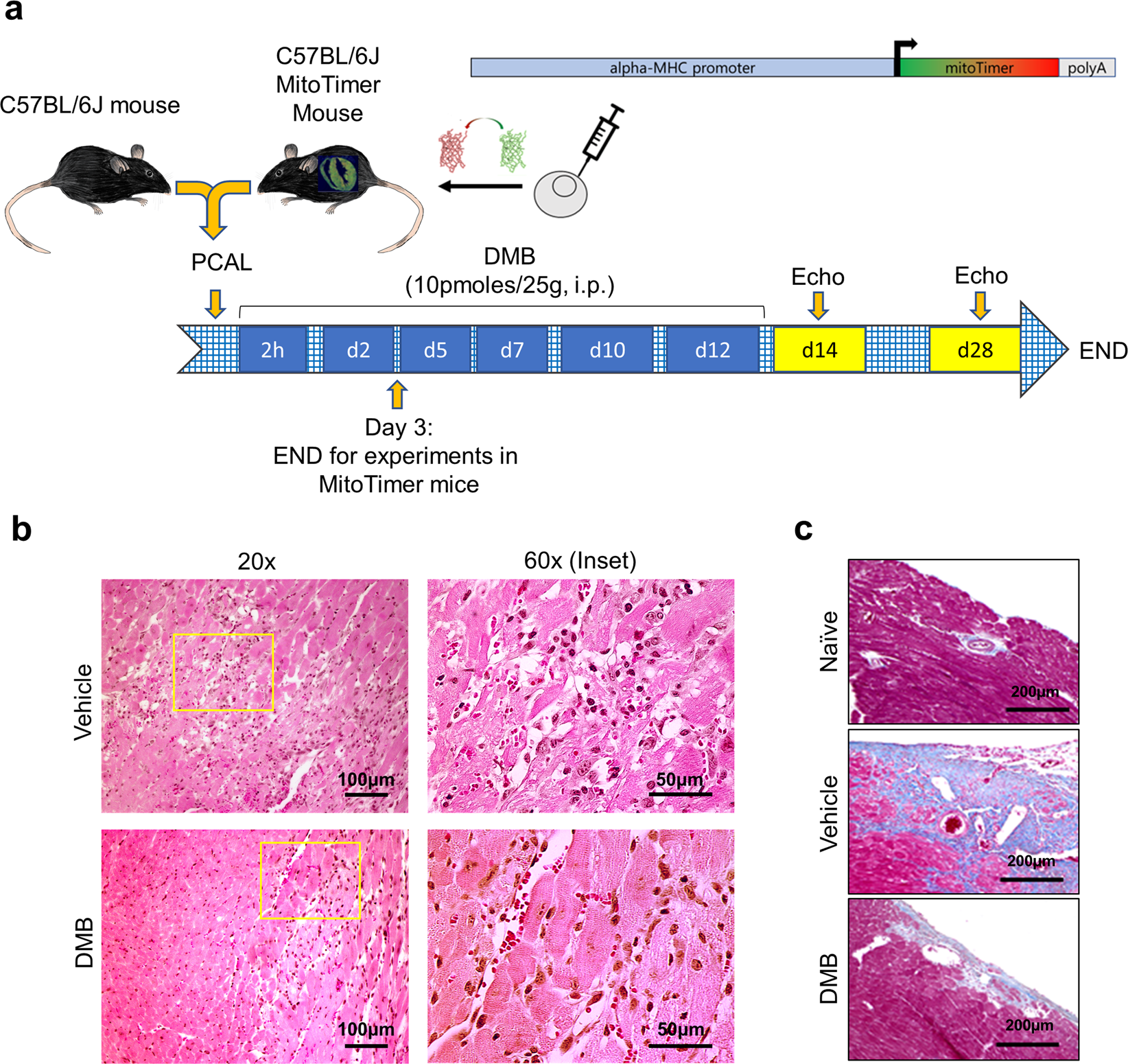
DMB attenuates immune cell infiltration and fibrosis. Age-matched wild-type (WT) and MitoTimer mice underwent permanent coronary artery ligation (PCAL) and 2 hours later were given vehicle (50 µL DMSO) or DMB (10 pmoles/25 g) i.p. three times a week for two weeks (total 6 doses). (a) Schematic figure of the protocol; (b) Representative 60X and 20X magnification of heart sections stained with H&E 3 days after PCAL at the border zone of WT mouse hearts to highlight infiltration of immune cells. (n = 4 animals/group). (c) Representative 20X magnification of WT heart sections stained with Masson Trichrome showing fibrosis 7 days after PCAL. Scale bars as indicated.