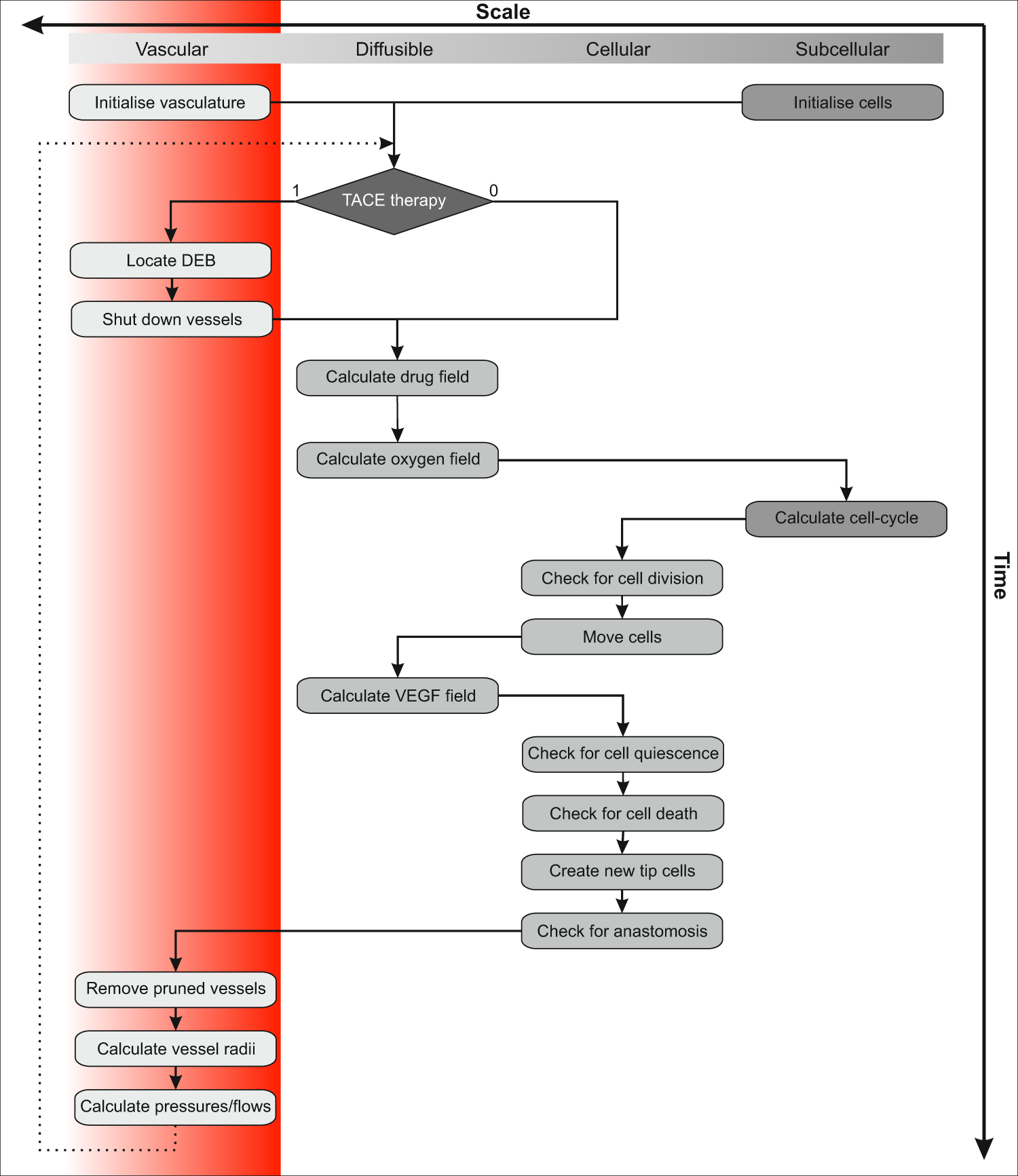
Figure 8

Simulation algorithm. A graphical representation of the multi-scale computational algorithm employed to simulate the multi-scale hybrid model of vascularised liver cancer growth and treatment with TACE.

Simulation algorithm. A graphical representation of the multi-scale computational algorithm employed to simulate the multi-scale hybrid model of vascularised liver cancer growth and treatment with TACE.