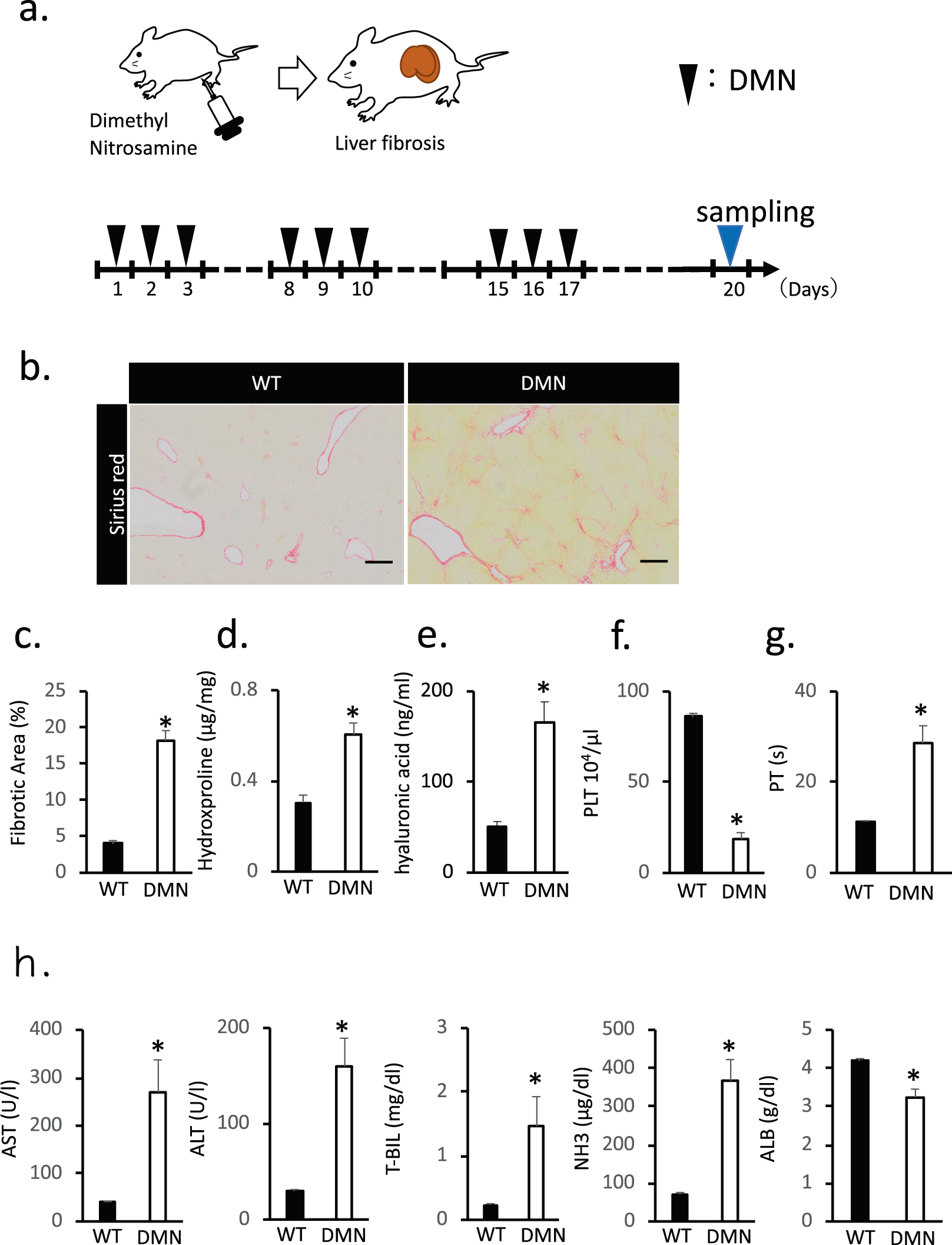
Figure 1

Histological sections stained with Sirius red and liver function parameters during the DMN-induced hepatic fibrosis in rats. (a) Schematic representation of the protocol for generating liver cirrhosis rats. After 20 days of injection, the livers were collected and analyzed. (b) Histological analysis of liver tissue from DMN-injected rats. Collagen stained with Sirius red is shown in red. Scale bar: 500 µm. (c) Fibrotic area quantified with an image analysis system and shown as percentage of the total area. (d,e) Hydroxyproline and hyaluronic acid levels in the liver fibrosis rats measured by ELISA at 20 days after DMN injection. (f,g) Concentrations of the blood PLT and PT level of rats assessed after DMN administration. (h) Measurement of the liver function indices (AST, ALT, T-BIL, NH3 and ALB) of rats after DMN injection. Data are mean ± SE. *P < 0.05, vs. wild-type Mann-Whitney U test, n = 6.