Figure 3
From: Immunorthodontics: in vivo gene expression of orthodontic tooth movement

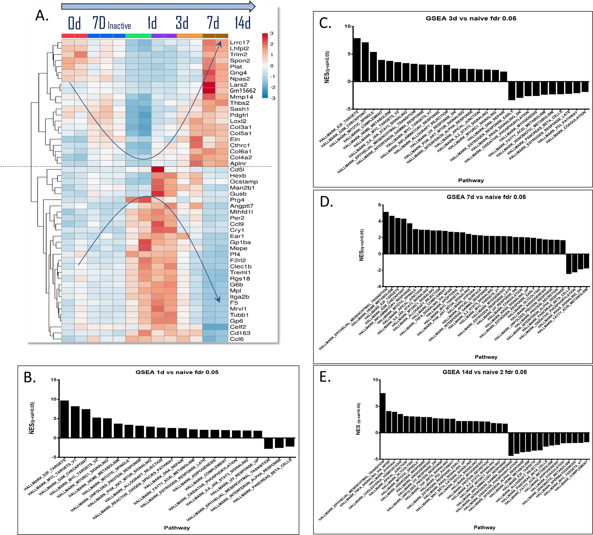
Heatmap of top 50 DEGs. (A) A heatmap of the top 50 DEGs shows two main patterns of expression change (red for upregulated genes, blue for downregulated genes): 1. Downregulation after 3 days and then upregulation; 2. Upregulation after 3 days and then downregulation. (B) GSEA results: naïve mice vs. experimental, day 1. (C) GSEA results: naïve mice vs. experimental, day 3. (D) GSEA results: naïve mice vs. experimental, day 7. (E) GSEA results: naïve mice vs. experimental, day 14.