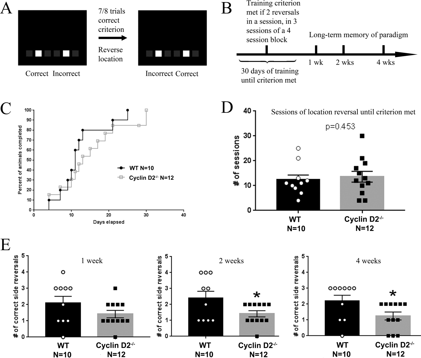
Figure 6

Cyclin D2−/− mice displayed deficits in long-term but not short-term memory in an intermediate pattern separation task. (A) Mice were tested in a touchscreen chamber with the same design as in the two-choice discrimination task (Fig. 5). (B) Graphical plot of experimental paradigm for intermediate pattern separation task. (C–D) No differences were observed between genotypes in number of days to reach criterion of 2 reversals in a session, in 3 sessions of a 4-session block, indicating intact acquisition of the task. (E) In a one-session probe trial one week later, there was no genotype difference in the number of correct side reversals performed. At the two-week probe session, cyclin D2−/− mice performed fewer correct side reversals, indicating a long-term memory, spatial pattern deficit (two-tailed unpaired t-test, p < 0.05). At the four-week probe session, cyclin D2−/− again displayed fewer number of correct side reversals (two-tailed unpaired t-test p < 0.05). * p < 0.05 Sample size: WT N = 10, cyclin D2−/− N = 12.