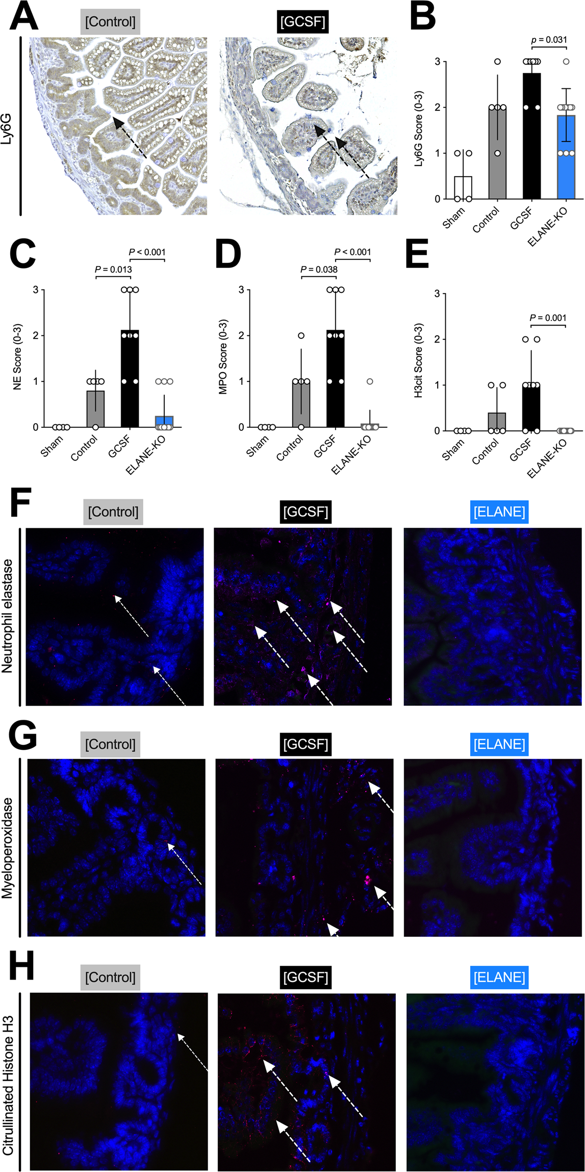
Figure 3

G-CSF administration increases intestinal neutrophil count, activation, and NETs formation. (A,B) Intestinal neutrophil count did not differ significantly between G-CSF and controls. (C,D,F,G) G-CSF treatment resulted in a significant increase in neutrophil activation (NE, MPO) compared to controls. (E,H) G-CSF administration significantly increasing NET formation compared to controls as indicated by the increased intestinal H3cit levels. In animals without functioning neutrophil elastase (ELANE-KO) neither neutrophil activation nor NETs formation was observed. Data shown as Mean±SD. Statistics: Mann-Whitney test.