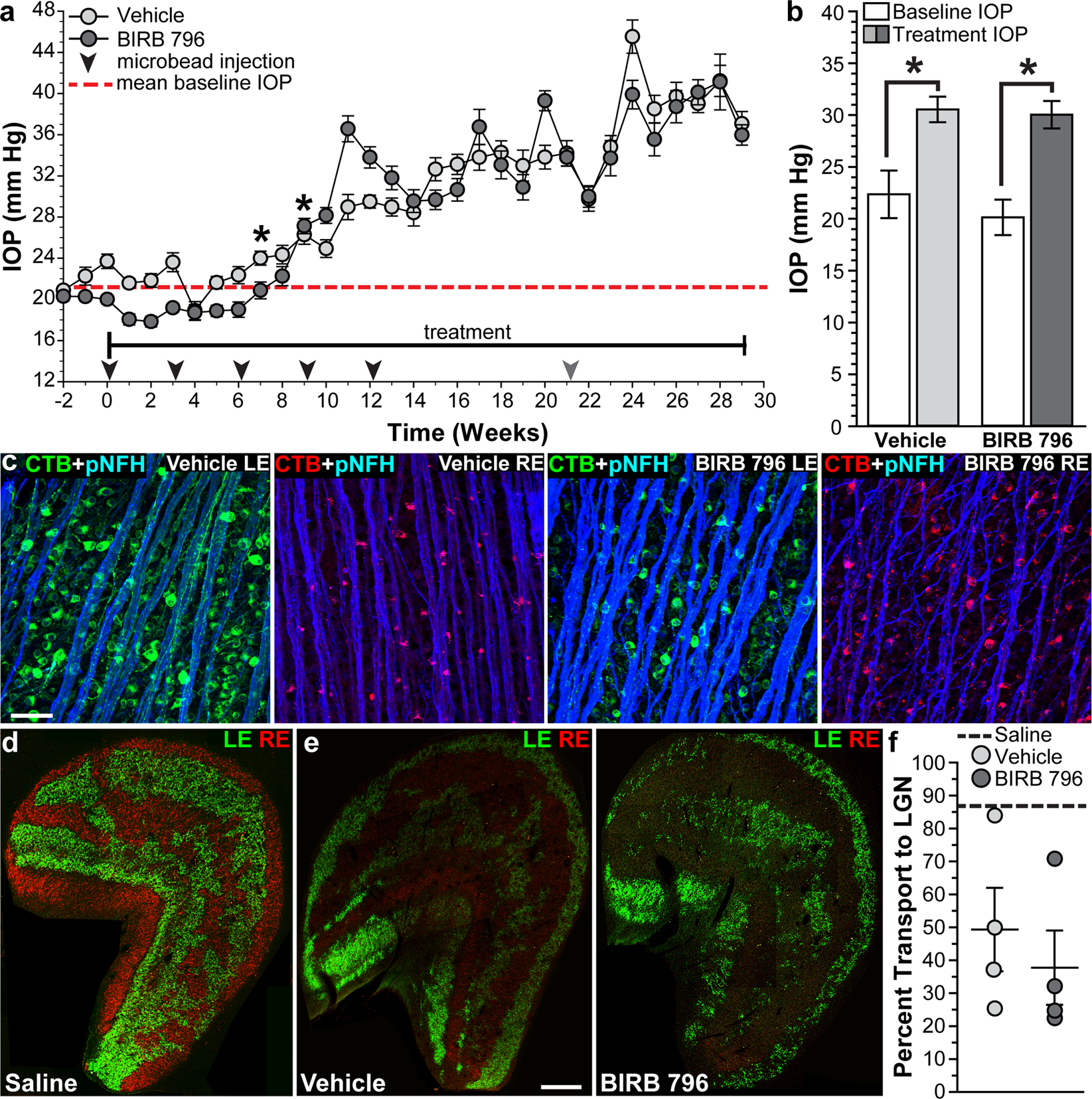
Figure 7

BIRB 796 and anterograde transport in squirrel monkeys following IOP elevation. (a) Mean intraocular pressure (IOP) in squirrel monkeys (SMs) following bilateral injection of microbeads into the anterior chamber of vehicle- and BIRB 796-treated SMs. Arrowheads indicate microbead injections. Red dashed line indicates mean baseline IOP from all SMs. *p ≤ 0.016 versus baseline IOP. (b) Bar graph showing mean baseline IOP and treatment IOP for vehicle- and BIRB 796-treated SMs. *p ≤ 0.02. (c) Confocal images of whole-mounted retinas showing RGC uptake and transport of CTB (green in left eyes, red in right eyes) in vehicle- and BIRB 796-treated SMs. Phosphorylated neurofilament-heavy (pNF-H; blue) expression in RGC somas and axons is shown. Scale: 50 μm. (d) Coronal section of a lateral geniculate nucleus (LGN) from a saline-injected SM from a previous study39. CTB transported from the left eye (LE, green) and the right eye (RE, red) are shown. Scale: 500 μm. (e) Coronal sections of LGN from a vehicle-treated and a BIRB 796-treated SM. CTB transported from the left eye (LE, green) and the right eye (RE, red) are shown. Scale: 500 μm. (f) Scatter plot showing percent intact transport to the LGN from microbead-injected eyes from vehicle- and BIRB 796-treated SMs. Thin black lines indicate mean ± SEM. Thick black dotted line indicates transport to the LGN from saline-injected eyes (Saline) from a previous study for non-statistical comparison39. Data expressed as mean ± SEM. Statistical comparisons made using two-sided t-tests. n = 4 eyes per group (a,b); n = 4 LGNs for vehicle-treated group and 4 LGNs for BIRB 796-treated group (e,f).