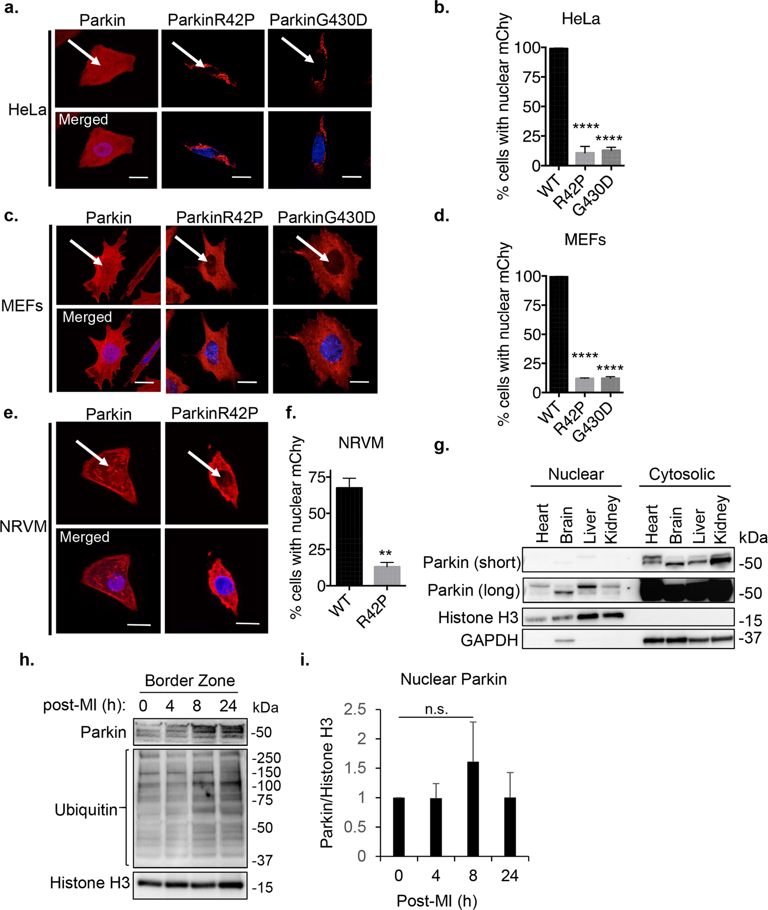
Figure 1

Parkin localizes to the nucleus in vitro and in vivo. (a) Representative fluorescence images of HeLa cells expressing mCherry-Parkin, mCherry-ParkinR42P, or mCherry-ParkinG430D. Scale bar = 20 µm. (b) Quantification of the number of HeLa cells with Parkin present in the nucleus. A minimum of 100 cells were counted for n = 3. (c) Representative fluorescence images of MEFs expressing mCherry-Parkin, mCherry-ParkinR42P, or mCherry-ParkinG430D. Scale bar = 20 µm. (d) Quantification of the number of MEFs with Parkin present in the nucleus. A minimum of 100 cells were counted for n = 3. (e) Representative fluorescence images of NRVMs expressing mCherry-Parkin or mCherry-ParkinR42P. Scale bar = 10 µm. (f) Quantification of the number of NRVMs with Parkin present in the nucleus. A minimum of 40 cells were counted for n = 3. (g) Western blot analysis of nuclear and cytosolic fractions prepared from mouse tissues. Histone H3 and GAPDH were used as loading controls. (h) Representative Western blot analysis of nuclear fractions prepared from myocardial infarct border zone. Histone H3 was used as loading controls. (i) Quantification of Parkin levels in the nuclear fractions (n = 4). **p < 0.01, ****p < 0.0001 compared to WT Parkin, n.s. = not significant. Full length blots are available in Supplementary Figure S6.