Figure 6

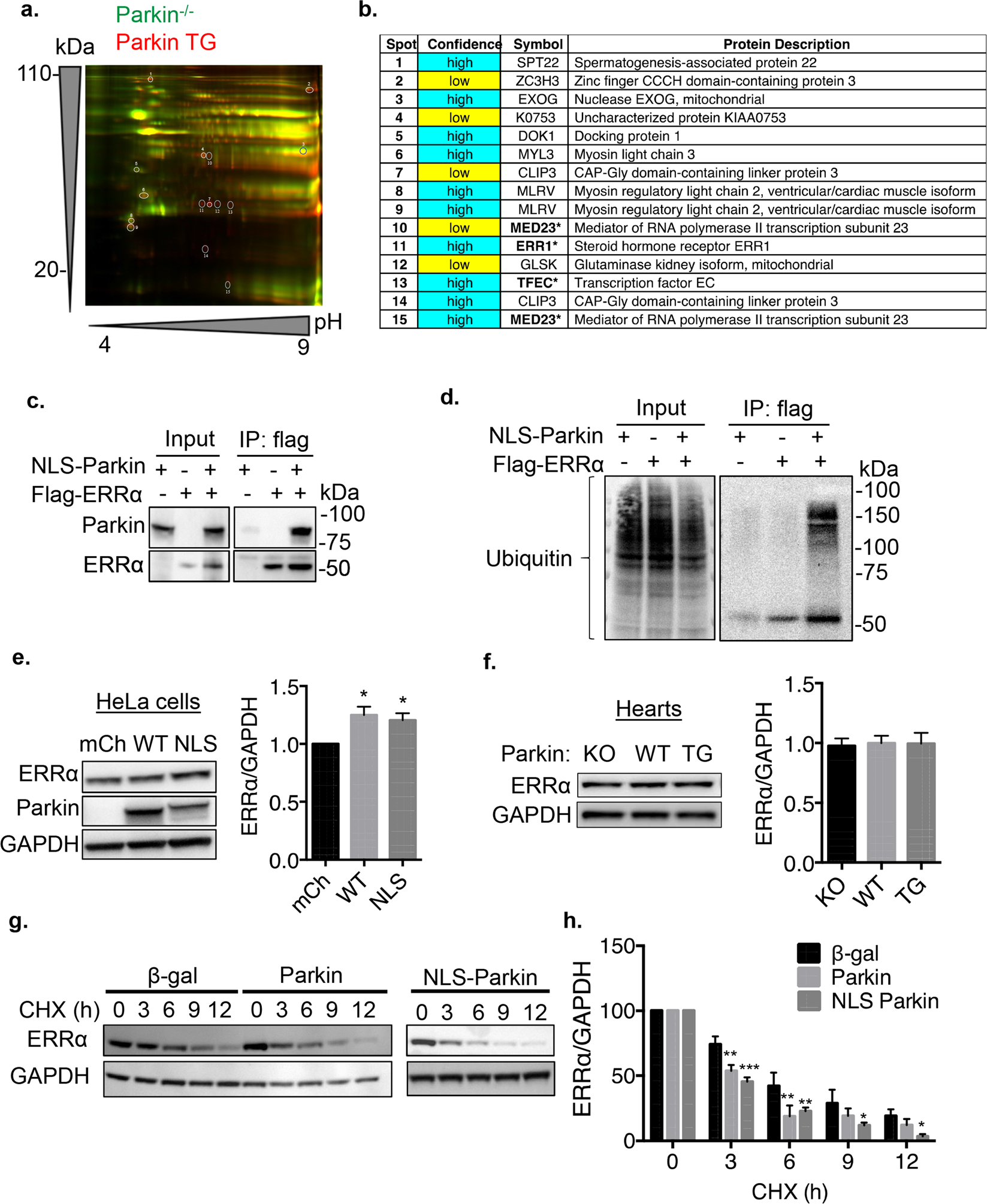
Nuclear Parkin interacts with ERRα. (a) 2-D gel image of proteins pulled down from Parkin−/− vs Parkin TG heart lysates using agarose conjugated TUBES. Circles highlight spots picked for identification. (b) Protein spots identified by LC-MS/MS. Text in bold plus asterisk indicate a nuclear protein. (c) HeLa cells were transfected with NLS-Parkin and Flag-ERRα as indicated. Western blot analysis of input and anti-flag immunoprecipitates for ERRα and NLS-Parkin. (d) Representative Western blot of input and anti-Flag immunoprecipitation using anti-ubiquitin. All immunoprecipitation experiments were repeated at least four different times with similar results. (e) Representative Western blot and quantification of protein levels of endogenous ERRα normalized to GAPDH in HeLa cells expressing mCherry, Parkin, or NLS-Parkin (n = 5, *p < 0.05 compared to mCherry (mCh)). (f) Representative Western blot and quantification of ERRα protein levels normalized to GAPDH in hearts from Parkin KO, WT, or Parkin TG mice (n = 3). (g) Representative Western blot for endogenous ERRα in HeLa cells expressing β-gal, Parkin, or NLS-Parkin after treatment with 100 ng/μl cycloheximide (CHX) for indicated time points. GAPDH was used as a loading control. (h) Quantification of ERRα protein levels normalized to GAPDH in HeLa cells expressing β-gal, Parkin, or NLS-Parkin and subjected to cycloheximide for indicated time points (n = 3, *p < 0.05, **p < 0.01, ***p < 0.001 vs β-gal at the same timepoint). Full length blots are available in Supplementary Figure S6.