Figure 3
From: Identification of prognostic signature of non–small cell lung cancer based on TCGA methylation data

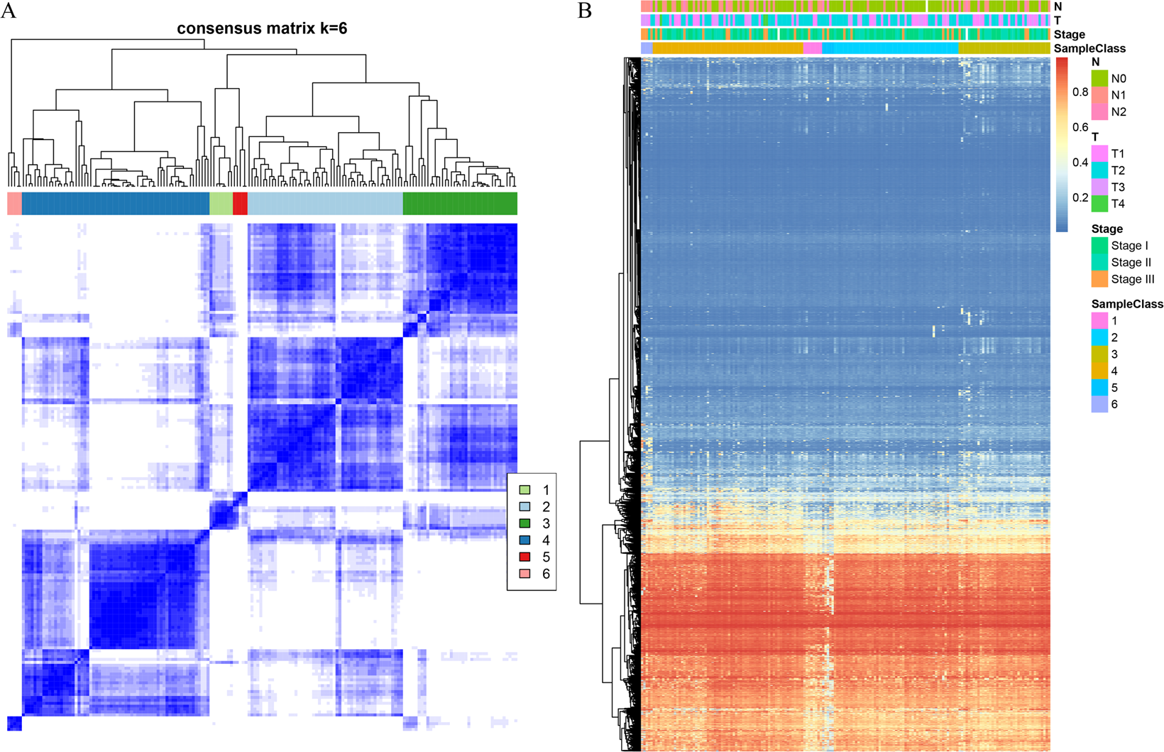
(A) Clustering heatmap in the case of consensus k = 6; (B) methylation heatmap of 4000 methylation loci in the training cohort.
From: Identification of prognostic signature of non–small cell lung cancer based on TCGA methylation data

(A) Clustering heatmap in the case of consensus k = 6; (B) methylation heatmap of 4000 methylation loci in the training cohort.