Figure 5
From: Development of type I/II oligodendrocytes regulated by teneurin-4 in the murine spinal cord

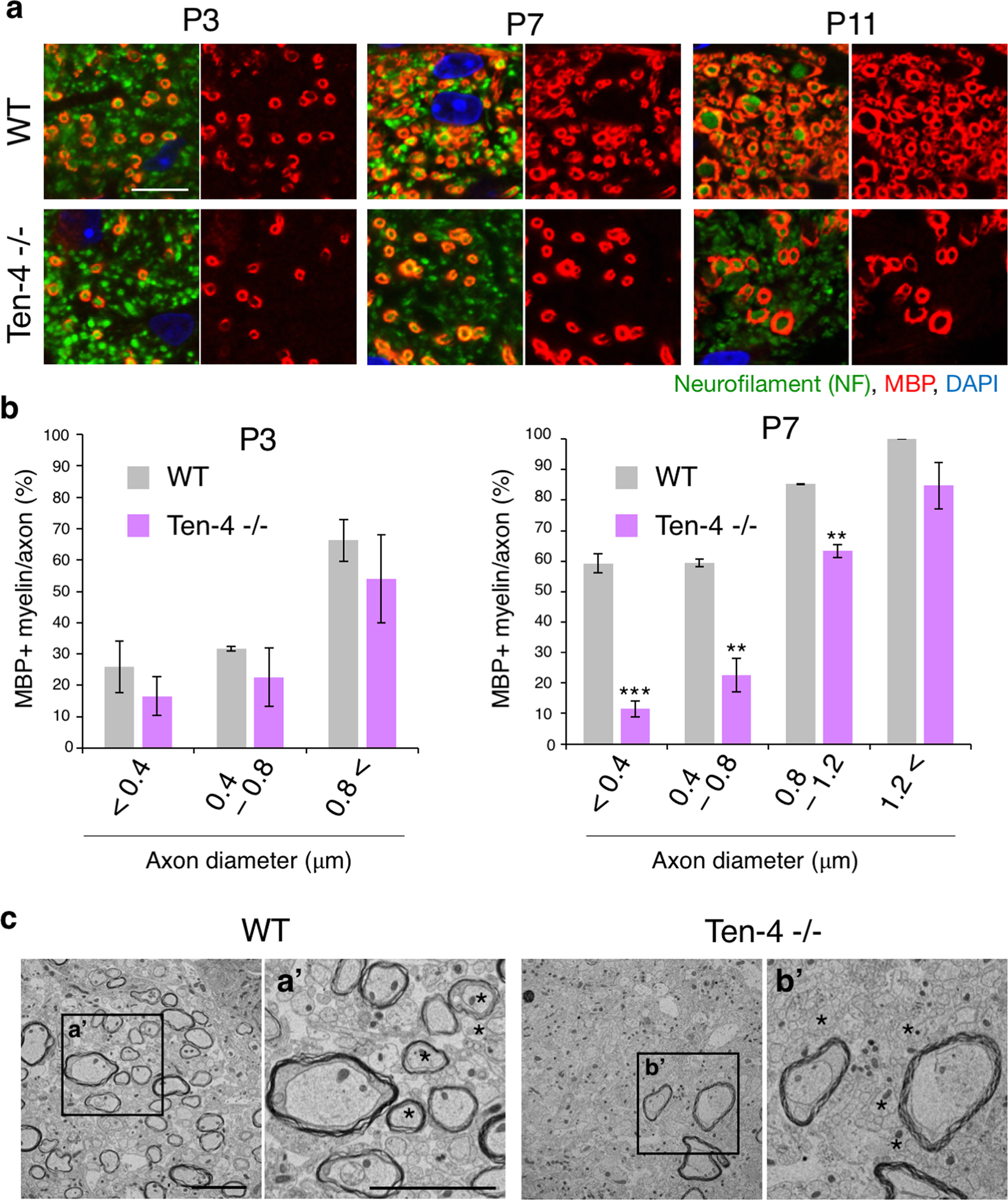
Onset of hypomyelination of small diameter axons in Ten-4 −/− mice. (a) Immunohistochemical images of MBP (red) and neurofilament (green) at P3, P7, and P11 of Ten-4 −/− and WT mice. MBP positive myelin around small diameter axons was decreased from P7. The reduction was more obvious at P11. Scale bar: 10 μm. (b) Quantitative analysis of myelinated axons with axon diameters in Ten-4 −/− and WT mice. MBP-positive myelin around small diameter axons was diminished from P7 in Ten-4 −/− mice. Triplicate experiments were independently performed (n = 3). Error bars represent mean ± s.e.m. The two-tailed Student’s t-test was used for the statistical analysis in the experiments with two groups, WT and Ten-4 −/−. **p < 0.01, ***p < 0.001. (c) EM images of myelin and axon structures at P7. Both large and small diameter axons were myelinated in WT mice. Contrary to this, hypomyelination of small axons was observed in Ten-4 −/− mice. (a’,b’) Higher magnification images of indicated boxes. Asterisks: small diameter axons. Scale bar: 5 μm.