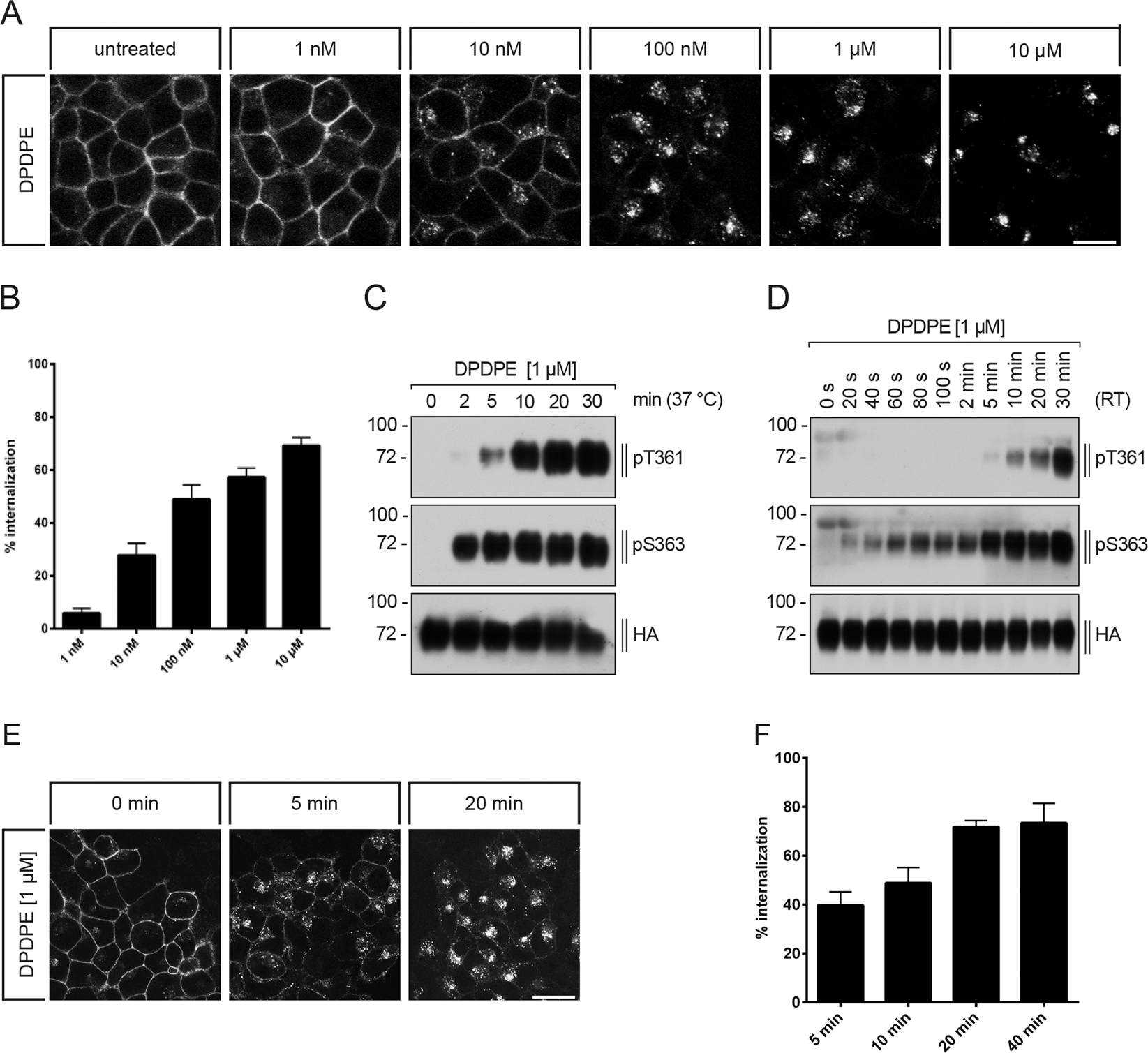
Figure 2

Time course of DPDPE-induced DOP receptor phosphorylation, concentration-dependent DOP receptor phosphorylation and internalization. (A) HEK293 cells stably expressing HA-tagged hDOP receptor were preincubated with anti-HA antibody and stimulated with the indicated DPDPE concentrations for 30 min at 37 °C. After stimulation, cells were fixed, permeabilized, immunofluorescently stained and examined using confocal microscopy. Images are representative from one of three independent experiments. Scale bar, 20 µm. (B) Cells described in (A) were preincubated with anti-HA antibody and stimulated with the indicated DPDPE concentrations for 30 min at 37 °C. After fixation, cells were labeled with a peroxidase-conjugated secondary antibody and receptor internalization was measured by enzyme-linked immunosorbent assay. Receptor internalization was measured by ELISA and quantified as the percentage of internalized receptors compared to untreated cells. Data are means ± SEM of four independent experiments performed in quadruplicate. (C,D) Cells described in (A) were exposed to 1 µM DPDPE for the indicated times and temperatures (C) at 37 °C, (D) at 22 °C (room temperature, RT) and lysates were immunoblotted with anti-pT361 or anti-pS363 antibodies. Blots are representative of n = 4 (C) or n = 5 (D) independent experiments. (E) Cells described in (A) were preincubated with anti-HA antibody and thereafter stimulated with 1 µM DPDPE for the indicated durations at 37 °C. Cells were fixed, permeabilized, immunofluorescently stained and examined using confocal microscopy. Images are representative from one of three independent experiments. Scale bar, 20 µm. (F) Cells described in (A) were preincubated with anti-HA antibody and stimulated with 10 µM DPDPE for the indicated durations at 37 °C. Cells were fixed and labeled with peroxidase-conjugated secondary antibody. Receptor internalization was measured by ELISA and quantified as the percentage of internalized receptors in agonist-treated cells compared to untreated cells. Data are mean ± SEM of five independent experiments performed in quadruplicate.