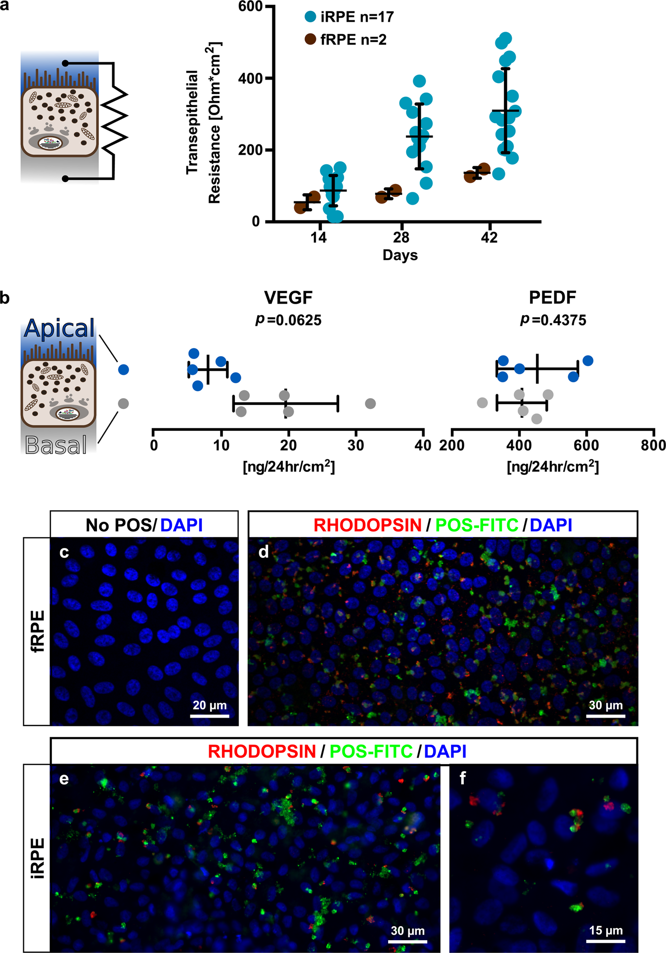
Figure 4

After maturation, iRPE cells present typical biological functions of RPE cells. (a) TER was measured on iRPE and fRPE monolayers at 14, 28 and 42 days in culture on transwell. Bars represents mean ± SD. (b) PEDF and VEGF secretion levels were measured by ELISA after 42 days in culture for both apical (blue) and basal (grey) compartments of n = 5 iRPE lines. Comparison between compartments was done by paired Wilcoxon match-pairs signed-rank test. Bars represent mean ± SD. (c–f) FITC-conjugated POS were fed to iRPE and fRPE cells for 16 h and the RHODOPSIN protein was immunolabelled without permeabilization (red labelling). As a result, the internalized POS fluoresce in green only, and microvilli-bound POS fluoresce in green and red. p: p-value. P-value significance threshold for all tests: 0.05.