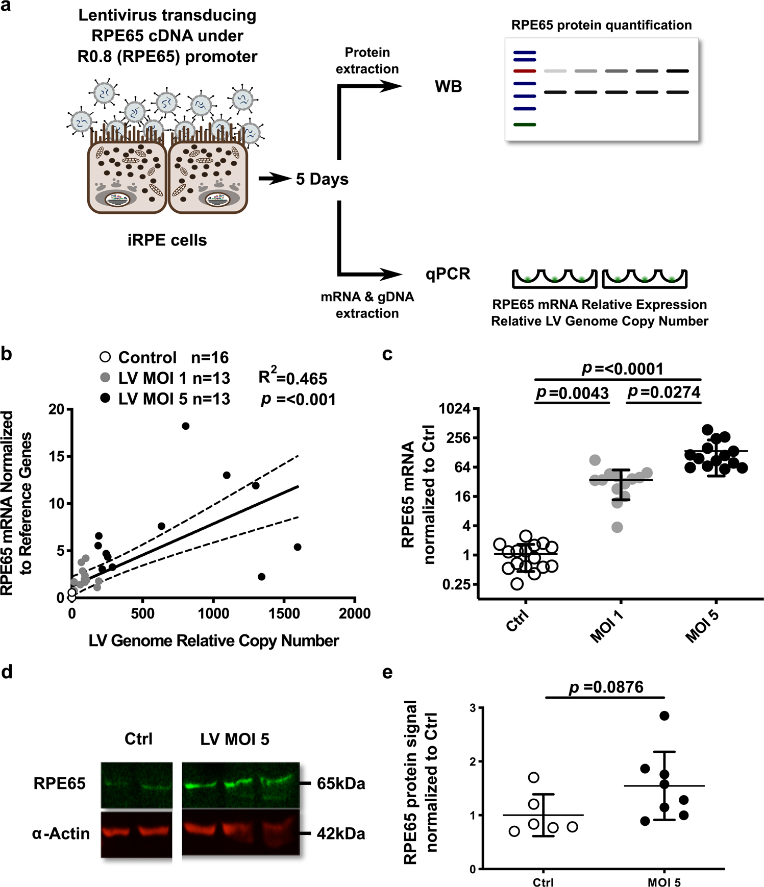
Figure 6

Lentivirus-mediated RPE65 gene augmentation expression. (a) Schematic of iRPE cells transduced with a lentivirus expressing RPE65 cDNA under the control of the R0.8 partial RPE65 promoter. Lentiviral genome relative copy number, relative RPE65 mRNA and protein expressions were quantified five days later. (b) The linear regression between the relative lentiviral genome copy number and RPE65 mRNA relative expression showed a positive correlation. Dashed lines represent the 95% confidence interval of the regression curve. R2: coefficient of determination of the linear regression. p: p-value from the F-test under the assumption of a null slope. P-value significance threshold: 0.05. (c) Comparison of normalized RPE65 mRNA expressions between untreated control (Ctrl) and iRPE cells transduced with R0.8-RPE65 lentivirus at multiplicity of infection (MOI) 1 or 5. p: p-value of Dunn’s multiple comparisons test after Kruskal-Wallis test. P-value significance threshold: 0.05. Data are expressed as mean ± SD. (d) Representative near infra-red imaging of RPE65 and α-Actin proteins on immunoblot. (e) Western blot densitometry analysis of RPE65 protein level normalized to α-Actin between untreated (Ctrl) and R0.8-RPE65 lentivirus-transduced iRPE cells (MOI 5). Mean ± SD. Unpaired t-test p-value significance threshold: 0.05.