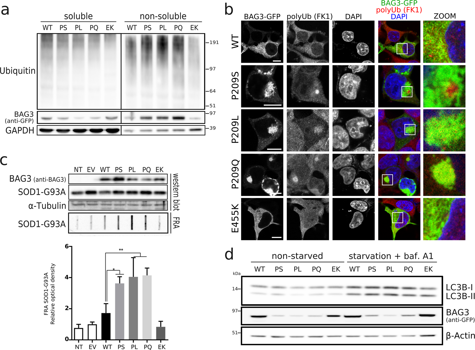
Figure 6

BAG3_Pro209 mutations cause a failure in chaperone-function of the CASA-complex. Chaperone-activity was assessed in HEK293T cells stably expressing HSPB8-V5 and transiently transfected with wild type or mutant BAG3-GFP constructs. (a) Aggregation of ubiquitinylated clients was verified by separation of the soluble and insoluble fraction. Both fractions were analyzed by western blot with anti-ubiquitin as marker for the accumulation of ubiquitinylated-proteins. (b) Immunocytochemistry of BAG3-GFP constructs to assess colocalization with ubiquitinylated proteins. Scale bar = 10 µm (c) Protein aggregation assay by transient transfection of model client protein SOD1_G93A. The same total protein lysates were analyzed by western blot and filter retardation assay (FRA). Relative optical densities are reported in the graph as means ± SD of normalized values. One-Way ANOVA with Bonferroni’s multiple comparisons test were used for statistical analysis. *p < 0.05, **p < 0.01 (n = 3). (d) Autophagic activity was determined by western blot, before and after starvation by serum depletion plus 10 nM bafilomycin A1 for 2 hours. Protein lysates were analyzed by SDS-PAGE with LC3B-II as a marker for autophagosomes. Following abbreviations were used: non-transfected (NT), empty vector (EV), wild type (WT), and BAG3 mutations Pro209Ser (PS), Pro209Leu (PL), Pro209Gln (PQ), Glu455Lys (EK).