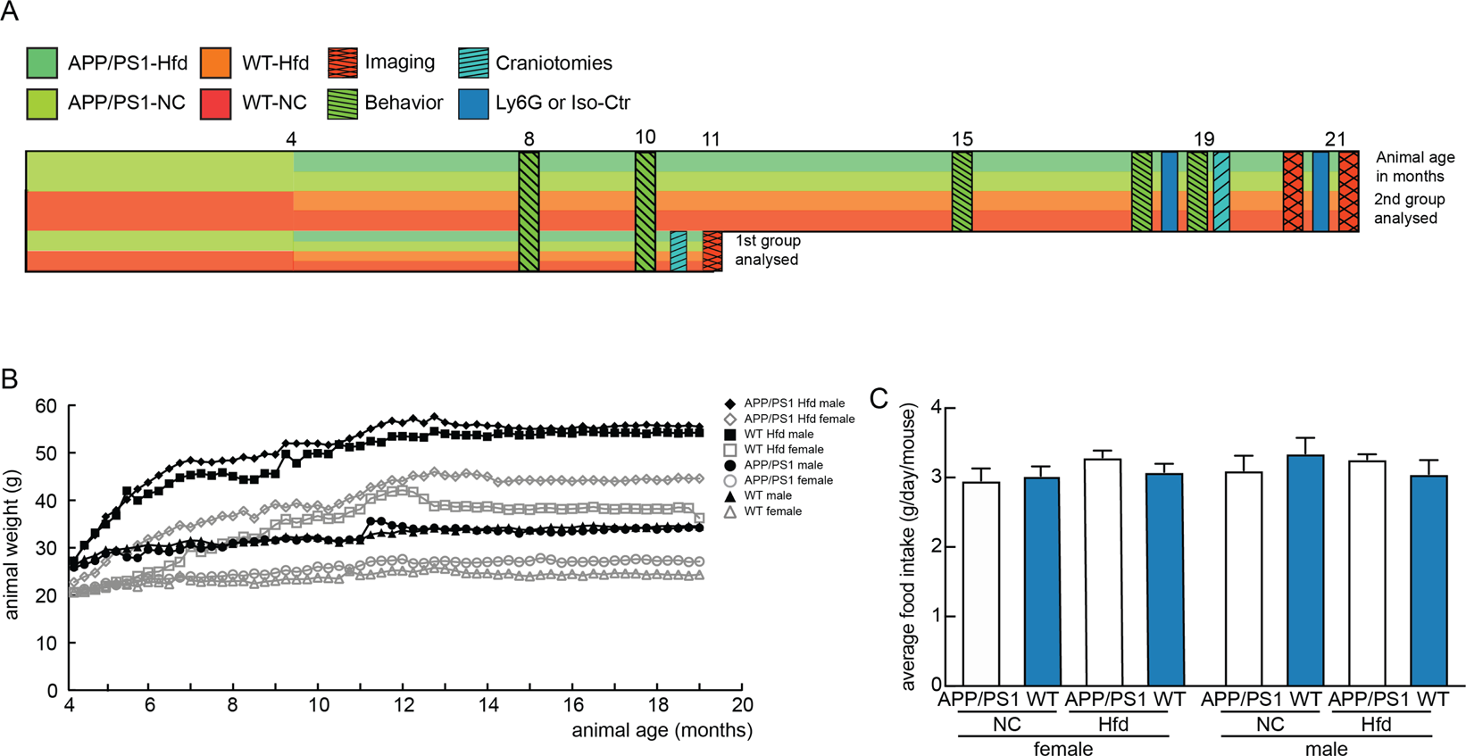
Figure 1

Experimental design/timeline, and animal weight gain and food consumption. (A) Schematic illustrating animal groups, timeline, measurements, and interventions. APP/PS1 and WT mice were allocated to a high fat diet (Hfd) or normal chow (NC) at 4 months of age. Animals received behavioral testing multiple times, as indicated. A small cohort from all four groups received cranial windows and cortical imaging at 11 months of age. The remaining cohort received additional behavioral testing, including before and after administration of α-Ly6G at 19 months, and then received cranial windows and were imaged before and after α-Ly6G treatment. All experimental groups were kept on their diet continuously from four months of age until euthanasia. (B) Average mouse weight for each group as a function of animal age, beginning at 4 months of age, distinguishing male and female mice in each group. (C) Average mass of food intake per mouse per day for all groups, distinguishing female (left) and male (right) animals.