Figure 2
From: CircRNA_101237 promotes NSCLC progression via the miRNA-490-3p/MAPK1 axis

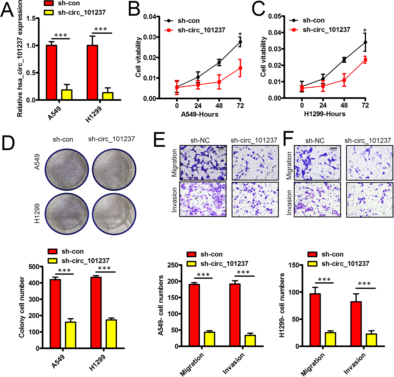
hsa_circ_101237 knockdown hinders the proliferation, the migration and the invasion of NSCLC cells. (A) Hsa_circ_101237 level was detected by qRT-PCR in sh-con or sh-circ_101237 transfected cells. (B,C) Evaluation of the viability exhibited by cell was performed via the CCK-8 assay in cells transfected by sh-con or sh-circ_101237. (D) Colony Formation Assay helped determine the impact of hsa_circ_101237 on colony formation ability. (E) Transwell migration assay helped determine the migration of H1299 cells and A549 cells following the transfection. (F) Transwell invasion assay aimed at analyzing the invasion process of H1299 cells and A549 cells under the transfection of sh-con or sh-circ_101237. *P < 0.05; **P < 0.01; ***P < 0.001.