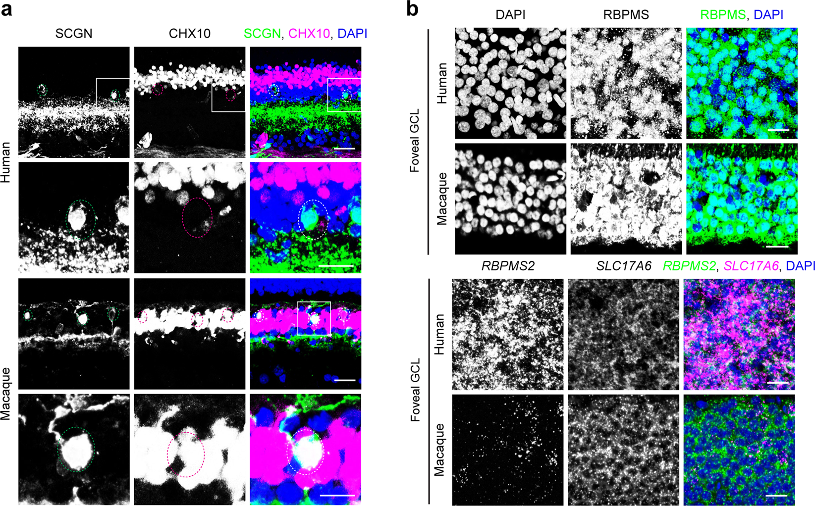
Figure 6

Histological validation of gene expression difference between human and macaque. (a) SCGN (green) does not label any CHX10-positive BCs (magenta) in human retina (top two panels), but does label a subset of BCs in macaque retina (bottom two panels). Circles outline the somatic positions of SCGN-positive cells. Boxed areas in top panels are shown at higher magnification in lower panels . The SCGN-positive CHX-10 negative cells in human retina are likely to be amacrine cells. (b) RBPMS detected immunohistochemically (top two rows) is similar in human and macaque GCL, while the expression of RBPMS2 detected by in situ hybridization (bottom two rows) is unique to human RGCs, but not found in macaque RGCs. Human RGCs are labeled with SLC17A6 (magenta). Figures were generated using Zeiss ZEN (https://www.zeiss.com/microscopy/en_us/products/microscope-software/zen.html), and ImageJ (https://imagej.nih.gov/ij/). Scale bars are 20 μm in a (top panels) , and b; 10 μm in a (bottom panels) .