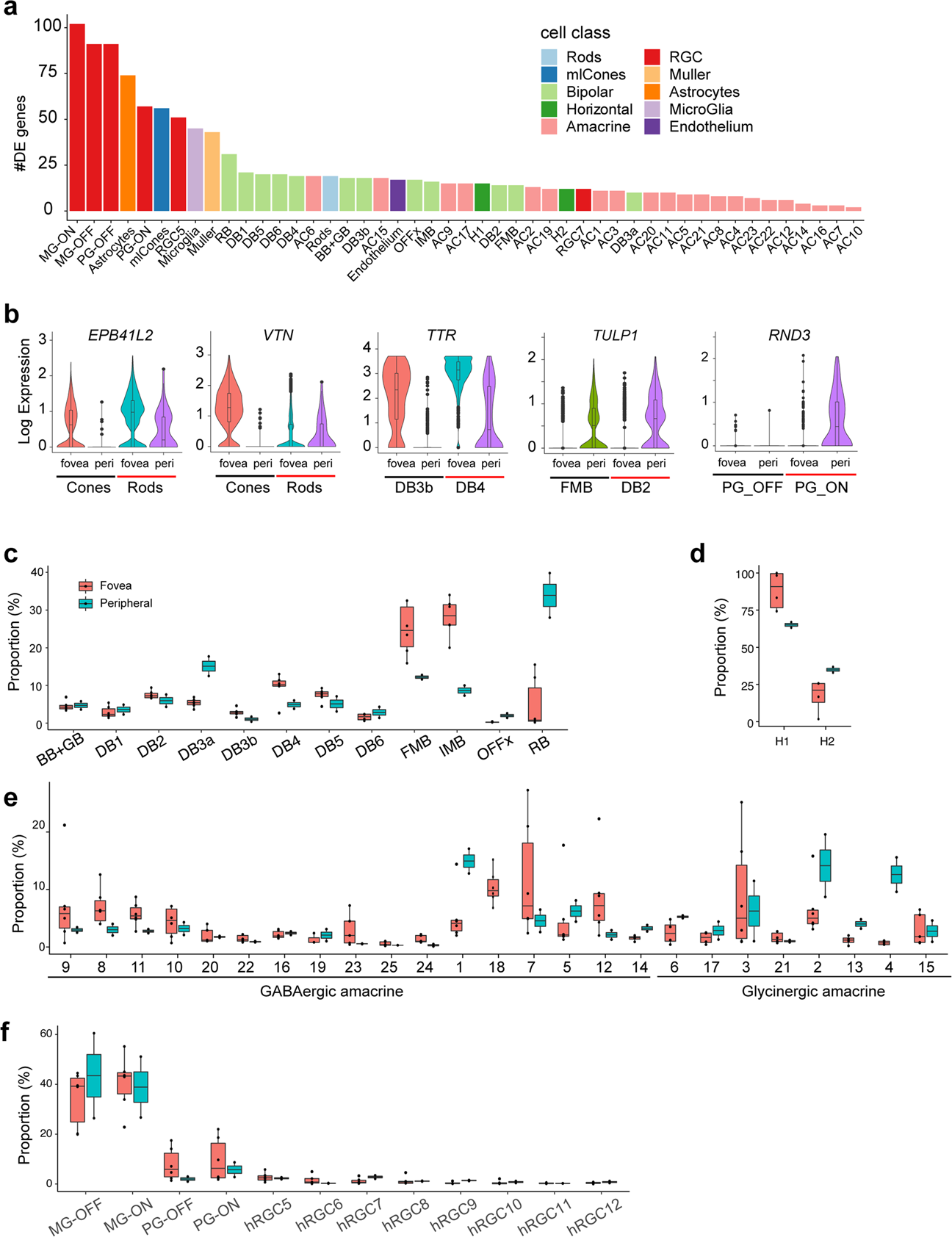
Figure 7

Differences between corresponding cell types in fovea and periphery. (a) Bar plot showing the number of differential expression (DE) genes (log fold change >1 and adjusted p value < 0.001) per matched cell types between fovea and periphery (x-axis). (b) Violin plots showing the expression of select DE genes in relevant foveal and peripheral cell types. (c–f) Box-and-whisker plots showing proportions of cell types in fovea and peripheral retina for BCs (c), HCs (d), ACs(e), RGCs (f). Black horizontal line, median; bars, interquartile range; vertical lines, minimum and maximum, dots are values from individual donors; n = 6 foveal, and 2 peripheral samples.