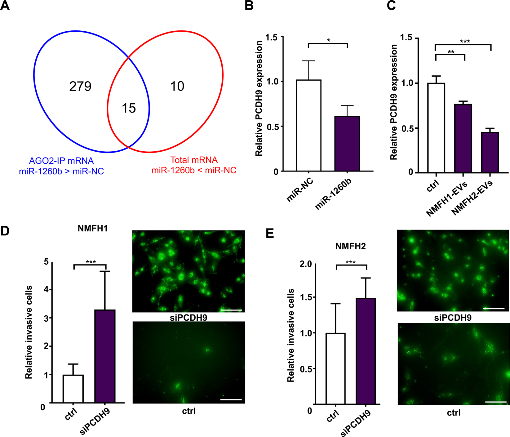
Figure 5

Downregulation of PCDH9 by miR-1260b in NFs promotes MFS cell invasion. (A) Venn diagram of mRNA microarray analysis using RNA collected from AGO2-IP and cellular transfection with synthetic miR-1260b and miR-NC. (B) The expression levels of PCDH9 in NFs transfected with miR-1260b or miR-NC. *p < 0.05. (C) The expression levels of PCDH9 in NFs treated with EVs secreted from NMFH-1 and NMFH-2. **p < 0.01. (D,E) Invasion assay using NFs transfected with siPCDH9 and negative control siRNA (ctrl). Twenty-four hours later, the invaded PKH67-labeled NMFH-1 cells (D)NMFH-2 cells (E) were counted. Data B–E are mean ± S.D. (n = 3 in each group) **p < 0.01; ***p < 0.001; Student’s t test.