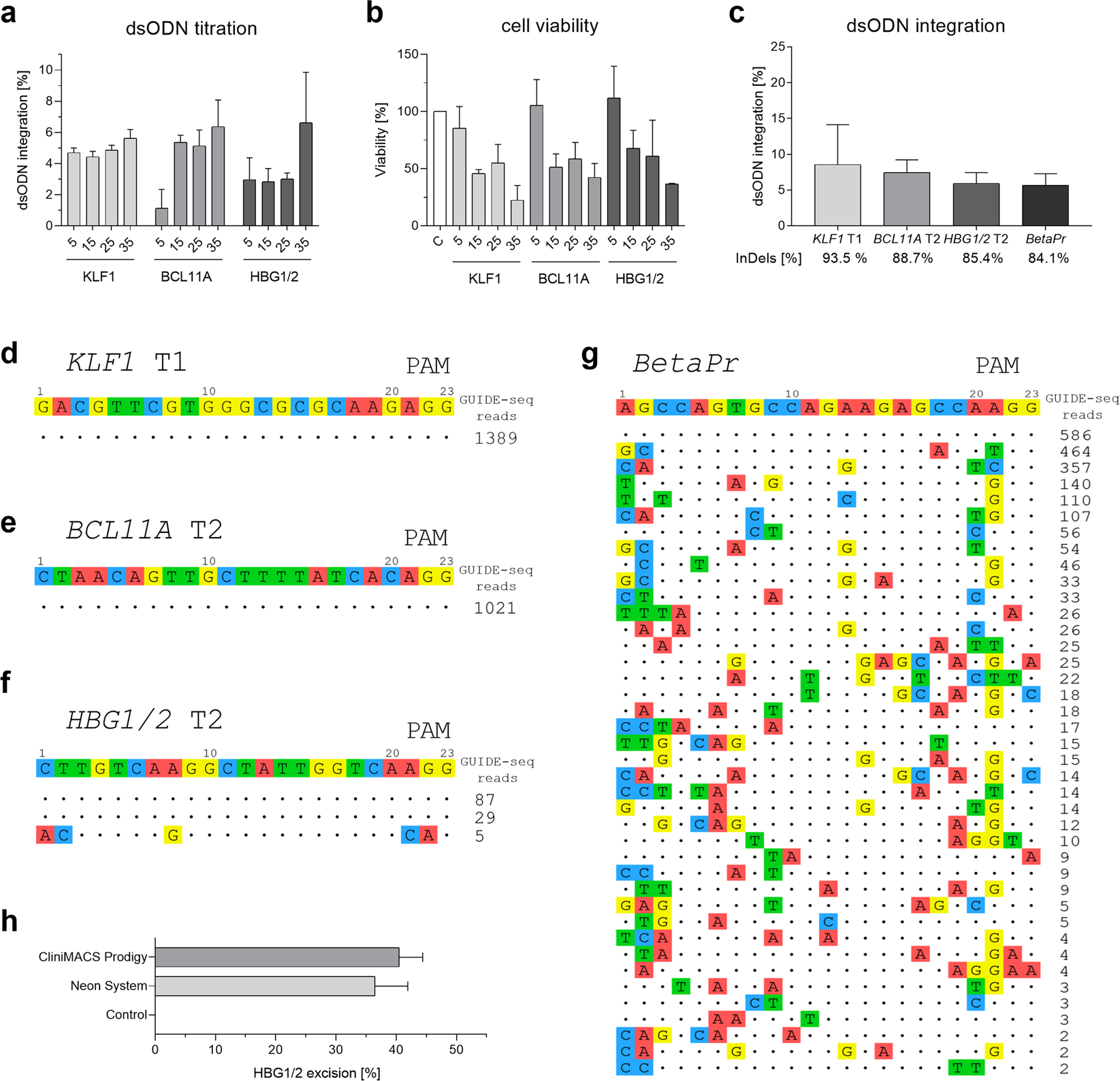
Figure 4

GUIDE-seq analysis. (a) dsODN titration in K-562 for GUIDE-seq optimization. The percentage of dsODN integration for each specific dsODN count of particle (5, 15, 25, and 35 pmol) is depicted. (b) Cell viability determined by cell counting on day 5 post-electroporation. (c) Percentage of dsODN integration at the target sites of interest utilizing 25 pmol of dsODN. Mean indel rates determined by ICE analysis are shown for each sgRNA. (d–g) Off-target illustration for KLF1 T1 (d), BCL11A T2 (e), HBG1/2 T2 (f), and BetaPr (g). Target sequences are shown on the top; matches are represented with dots, while mismatches are highlighted underneath. GUIDE-seq reads are shown on the right of each on-target/off-target site. (h) Percentage of CD34+ HSPCs with excised intergenic region of HBG1/2 (5-Kb) after gene editing by Neon System and CliniMACS Prodigy.