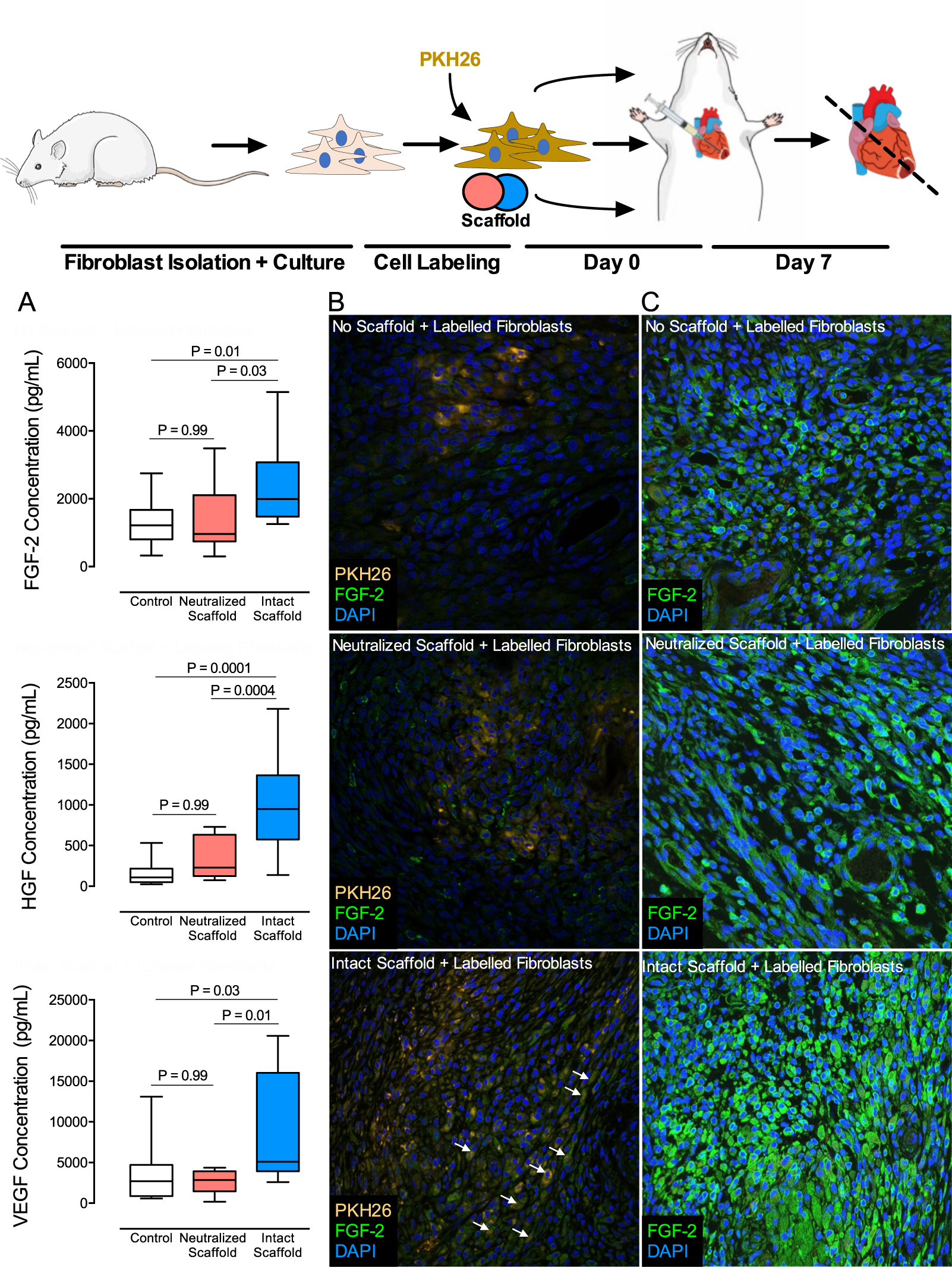
Figure 3

Intact Bioscaffolds Induce a Pro-Vasculogenic Paracrine Response from Human Cardiac Fibroblasts. Protein concentration (A) of FGF-2, HGF, and VEGF as assessed by multiplex analysis of the conditioned media is shown from human atrial cardiac fibroblasts on tissue culture plastic (control; N = 10–16), neutralized scaffolds (N = 10–16), and intact scaffolds (N = 10–16). We pre-labelled cardiac fibroblasts isolated from healthy rat hearts with PKH26 and injected labeled cells into injured myocardium immediately after coronary ligation. (B) Representative confocal images are shown of injected cells in infarcted myocardium 7 days post-MI for hearts without a scaffold, neutralized scaffold, or intact scaffolds (yellow = PKH26-positive injected cells; green = FGF-2; blue = DAPI). Arrows indicate FGF-2 expression co-localized with injected cells. (C) Representative confocal images of infarcted myocardium remote to the fibroblast injection sites. Box plots represent median, and interquartile range. Whiskers represent maximum and minimum values. We calculated statistical significance using one-way analysis of variance (ANOVA). Illustrations were prepared using MindtheGraph software (www.mindthegraph.com) and used under the creative commons license (https://creativecommons.org/licenses/by-sa/4.0/deed.en).