Figure 1
From: EXOSC9 depletion attenuates P-body formation, stress resistance, and tumorigenicity of cancer cells

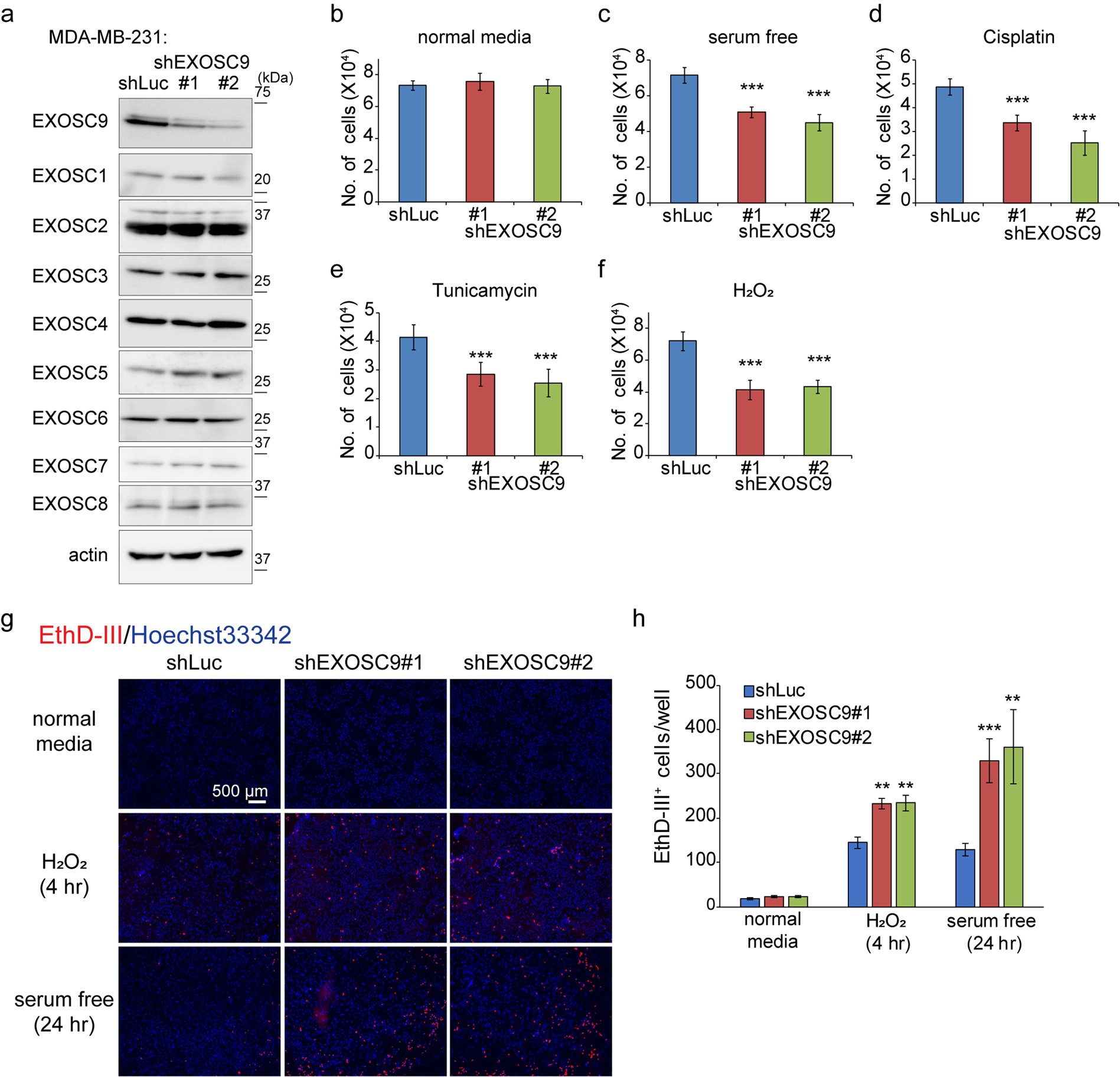
EXOSC9 is necessary for stress resistance. (a) Expression of EXOSC9 and other RNA exosome components in control (shLuc) and EXOSC9-depleted (shEXOSC9#1, #2) MDA-MB-231 cells. (b–f) Cell number of control and EXOSC9-depleted MDA-MB-231 cells cultured in normal media (b), serum free media (c), or normal media in the presence of cisplatin (40 μM) (d), tunicamycin (10 μg/mL) (e), or H2O2 (100 μM) (f) for 24 h. (g,h) Dying or dead cells were stained with EthD-III dye (red) and nuclei were stained with Hoechst33342 dye. (g) Representative photos of EthD-III- and Hoechst33342-stained MDA-MB-231 cells cultured under indicated conditions. (h) EthD-III-positive cells were counted. In (b–f,h), n = 9 from three independent experiments. Data represent mean ± SD. **p < 0.01, ***p < 0.001 by Student’s t-test.