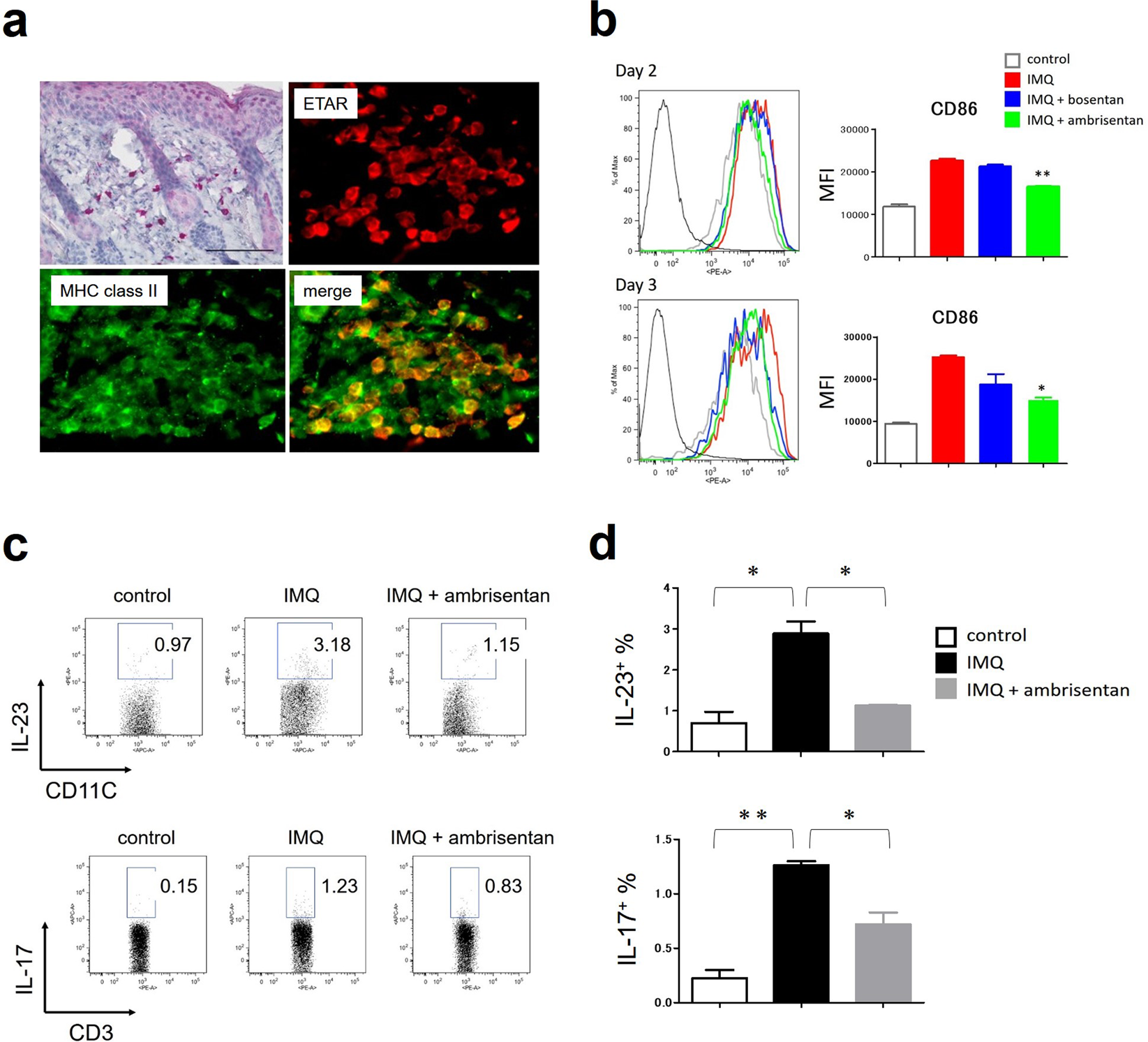
Figure 5

The effect of topical application of ambrisentan on the phenotypic and functional activation of sDCs in draining lymph nodes. Inguinal LNs of control mice, IMQ-treated mice, and IMQ+ ambrisentan-treated mice were harvested at day 2 or day 3. (a) Immunohistochemical staining for ETAR of samples from the back of IMQ-treated mice (left, upper panel). Immunofluorescence imaging of ETAR-positive and MHC class II-positive cells in the back of IMQ-treated mice. Results are representative of at least two separate experiments. (b) The expression of CD86 on skin-derived DCs in LNs was analysed by flow cytometry. Results are representative of similar results obtained in two independent experiments. Data are presented as mean ± SEM (n = 3 for each group). (c,d) The percentage of IL-23-producing sDCs or IL-17-producing T cells was examined by flow cytometry. Representative flow plots (c) and representative data from two independent experiments (d) are shown. Data are presented as mean ± SEM (n = 2 for each group). *P < 0.05, **P < 0.01 versus IMQ-treated group.