Fig. 6

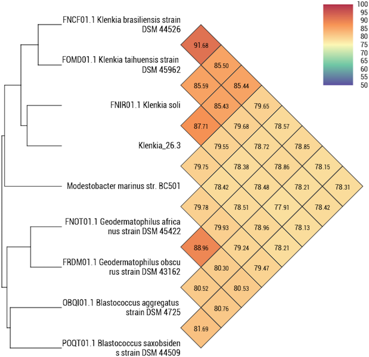
Heatmap obtained for Klenkia spp. and other associated bacteria. Values indicate the percentage of identity between the different strains.

Heatmap obtained for Klenkia spp. and other associated bacteria. Values indicate the percentage of identity between the different strains.