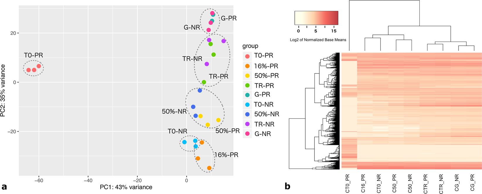
Figure 6

Global analysis of the transcriptome profiles of the two phenotypes during germination. In (a) PCA analysis of the transcriptome profiles of three replicates for each physiological stage indicated by colour. PCA was performed with the top-700 genes that accumulated the most variance across groups. PC1 indicates that the transcriptome profile of the dry stage (T0) in the PR seeds had the most important differences with respect to the other physiological stages, including the dry stage in the NR seeds (43% of variance). PC2 explains 35% of the variance between the remaining physiological stages for both phenotypes. In (b) heatmap of the normalized reads per transcript of all 12,683 Arabidopsis locus tags present in the global transcriptome assembly, and detected in at least one physiological stage. The hierarchical clustering distinguishes the two transcriptional phases13 indicated by low RWCs (16% and 50%) and by TR and G physiological stages. The NR-T0 (dry seed) profile is clustered among the low RWCs, been most similar to 16% transcriptomic profile.