Figure 5
From: Distal lung epithelial progenitor cell function declines with age

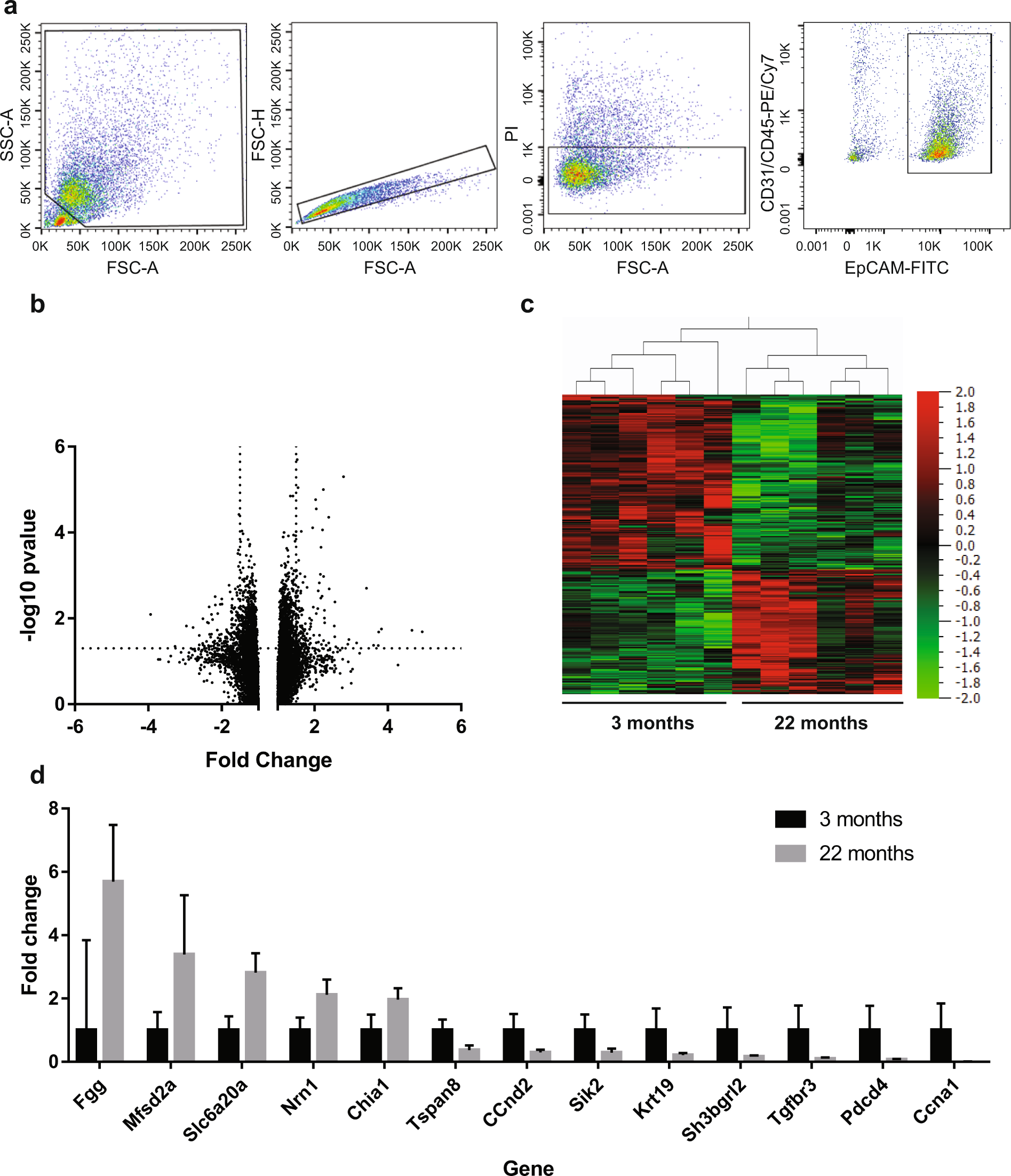
There are multiple age-related gene expression changes in lung epithelial cells. (a) Cell isolation strategy by FACS. CD31- CD45- EpCAM+ cells were sorted. (b) Volcano plot to show distribution of gene expression. Cutoffs of -log10 p-value > 1.3 and fold change > ±1.5 were applied (dotted lines). (c) Heatmap depicting clustering of samples from 3 month old (n = 6) and 22 month old (n = 6) lung epithelia according to gene expression profile. (d) RT-PCR confirmation of differential regulation of genes. Expression was normalised to UBC. Error bars are standard deviations. All genes depicted are significantly differentially expressed (p < 0.05, two-tailed T-test).