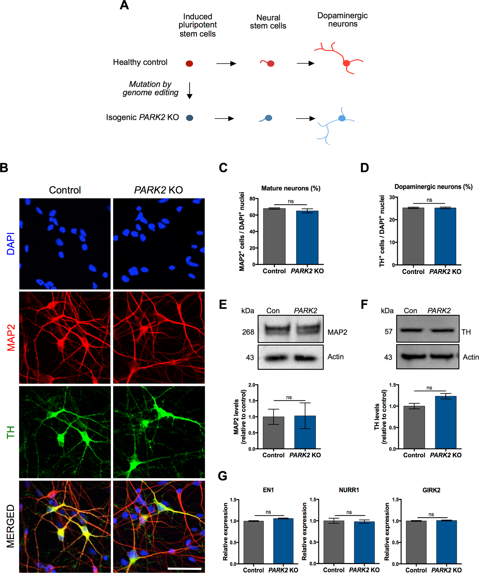
Figure 1

General characterization of neurons derived from PARK2 KO and healthy isogenic induced pluripotent stem cells (iPSCs). (A) Graphical overview of the differentiation of iPSCs to neural stem cells (NSCs) and fully committed dopaminergic neurons. (B) Immunofluorescence analysis of MAP2 (mature neurons, red) and TH (dopaminergic neurons, green) expression in PARK2 KO iPSC and control iPSC lines at day 25 of differentiation. Cell nuclei are visualized using DAPI (blue). Representative pictures are shown. Scale bar: 50 µm. (C,D) Quantitative assessment of (C) MAP2 + mature neurons and (D) TH + dopaminergic neurons in PARK2 KO and control iPSC lines. Data are presented as mean ± SEM, n = 15, 5 independent differentiations. (E,F) Western blotting and densitometry analysis of (E) MAP2 and (F) TH protein expression levels in PARK2 KO and control iPSC lines. Protein expression levels were normalized to α-actin. Full-length blots are presented in Supplementary Fig. S1. Data are presented as mean ± SEM, n = 3, 3 independent experiments. (G) qRT-PCR analysis for midbrain/dopaminergic markers (EN1, NURR1, and GIRK2). GAPDH, 18S, HPRT were used as endogenous references. Data were normalized to control levels and presented as mean ± SEM, n = 4, 2 independent experiments.