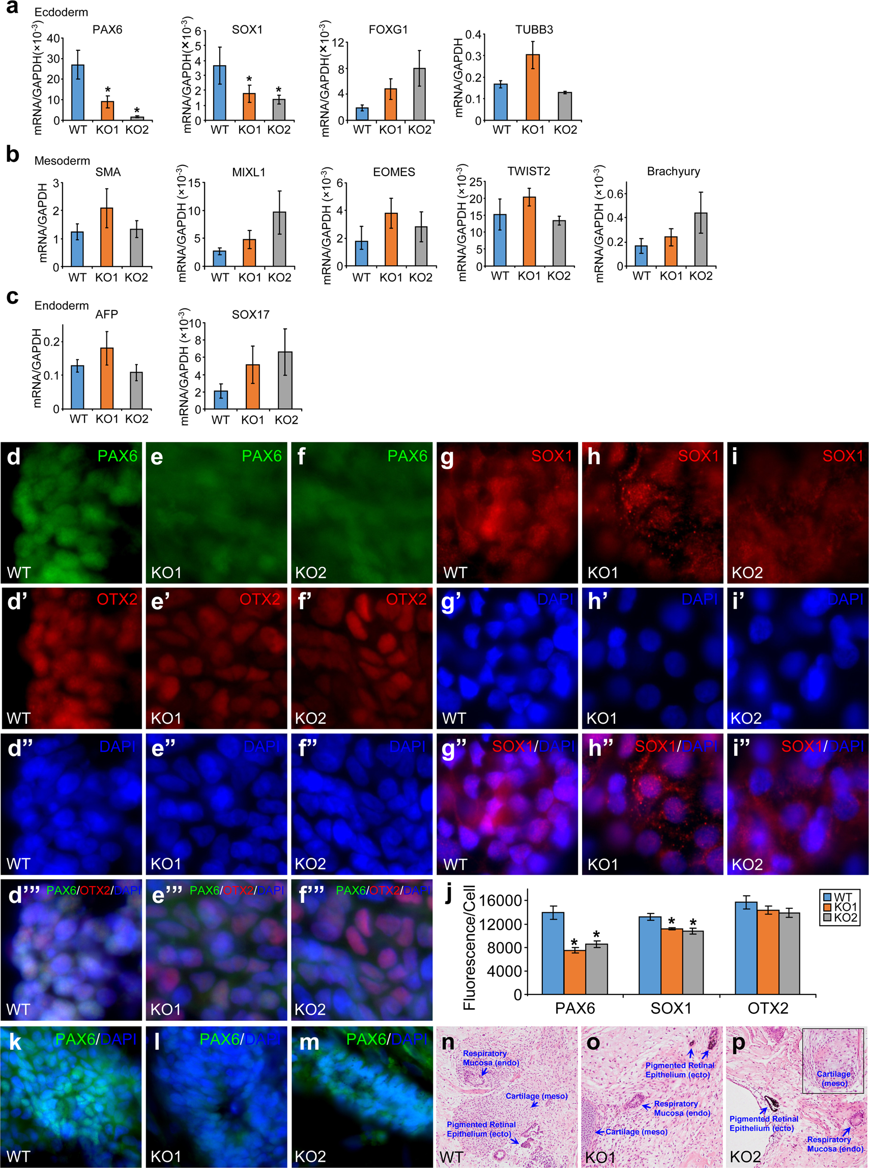
Figure 8

Reduced expression of PAX6 and SOX1 in teratomas formed by TET1-deficient hESCs. (a–c) Quantitative RT-PCR measurement of the expression levels of marker genes for ectoderm (a), mesoderm (b), or endoderm (c) in total RNA isolated from teratomas formed by TET1-deficient (KO1 and KO2) or wild-type (WT) H9 hESCs. *p < 0.05, vs. WT, n = 8–14. No significant difference between KO1 and KO2. (d–j) Cryostat sections from these teratomas were costained for PAX6, OTX2 and DNA (d–f’”) or for SOX1 and DNA (g–i”). Average fluorescence intensities per cell for PAX6, SOX1 and OTX2 in these sections were quantified (j). *p < 0.05, vs. WT, n = 12. No significant difference between KO1 and KO2. (k–m) PAX6+ neural tube-like structures in cryostat sections from these teratomas. (n–p) H&E staining of paraffin sections of these teratomas. ecto, ectoderm; meso, mesoderm; endo, endoderm.