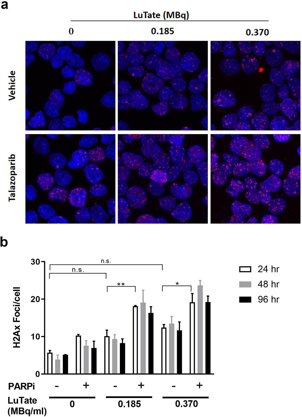
Figure 3

Talazoparib enhances DSB induced by LuTate. AR42J cells were treated with single agents or in combination and assessed for ɣ-H2AX foci formation over 96 hr. (a) Representative images of cells stained for ɣ-H2AX are shown. Red, ɣ-H2AX; Blue, DAPI nuclear staining. (b) Five images per sample (minimum of 50 cells) were analysed and the average ɣ-H2AX foci per cell quantitated and expressed as mean ± SEM; n = 3; n.s. not significant, *P < 0.05, **P < 0.01.