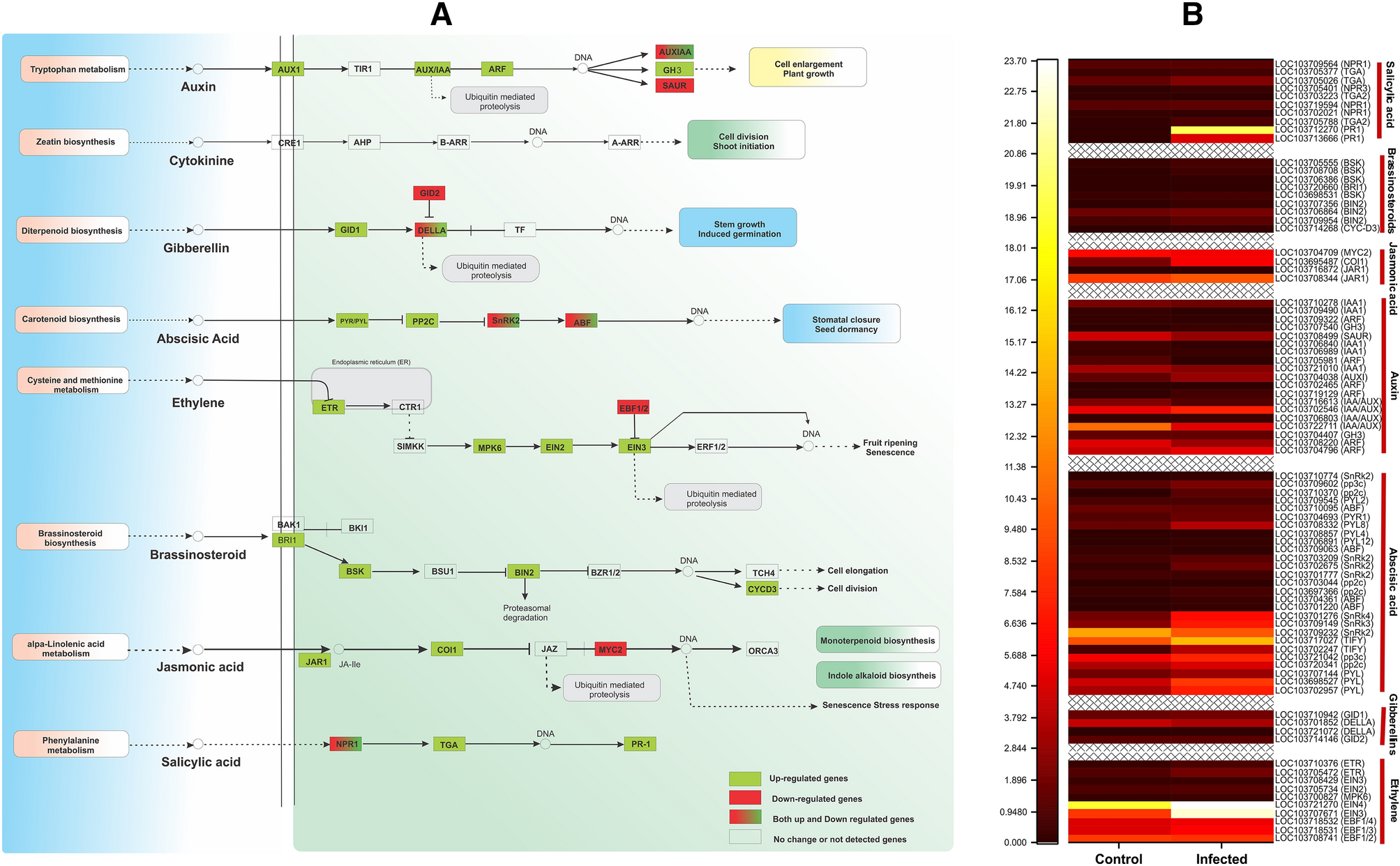
Figure 5
From: Transcriptomic analysis of Dubas bug (Ommatissus lybicus Bergevin) infestation to Date Palm

(A) DEGs involved in the plant hormone signal transduction pathway in response to Dubas bag infection enriched by KEGG analysis, (B) expression patterns of representative DEGs in plant hormone signal transduction pathway.