Figure 6
From: Transcriptomic analysis of Dubas bug (Ommatissus lybicus Bergevin) infestation to Date Palm

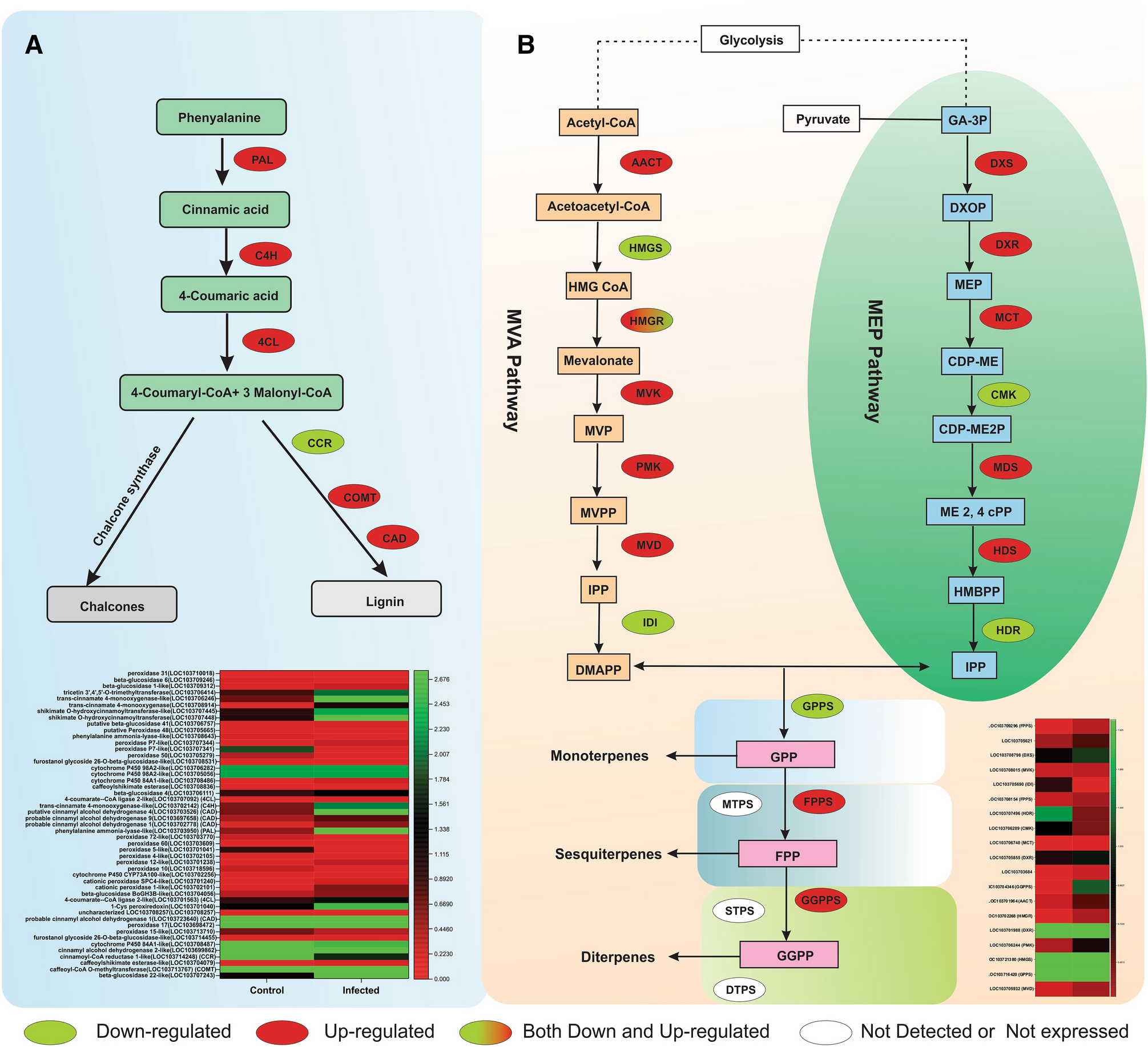
Adapted from Zulak and Bohmanu37, Liu et al.38. DEGs with an adjusted p value (padj) < 0.05 were differentially expressed. AACT, acetyl-CoA acetyltransferase; HMGR, hydroxymethylglutaryl-CoA reductase; HMGS, hydroxymethylglutaryl-CoA synthase; MVK, mevalonate kinase; MVD, mevalonate diphosphate decarboxylase; PMK, phosphomevalonate kinase; DXS, 1-deoxy-d-xylulose 5-phosphate synthase; DXR, 1-deoxy-d-xylulose-5-phosphate reductoisomerase; CMK, 4-diphosphocytidyl-2-C-methyl-d-erythritol kinase; HDS, (E)-4-hydroxy-3-methylbut-2-enyl-diphosphate synthase; MCT, 2-C-methyl-d-erythritol 4-phosphate cytidylyltransferase; MDS, 2-C-methyl-d-erythritol 2,4-cyclodiphosphate synthase; IDI, isopentenyl di-phosphate isomerase; HDR, 4-hydroxy-3-methylbut-2-enyl diphosphate reductase; FPPS, farnesylpyrophosphate synthase; GGPPS, geranylgeranyl diphosphate synthase; GPPS, geranyl diphosphate synthase; DTPS, diterpene synthase; MTPS, monoterpene synthase; STPS, sesquiterpene synthase
(A) Heat map and DEGs expression profiles of genes associated with phenylpropanoid biosynthetic pathway, (B) heat map showing the different expression profiles of genes involved in the terpene biosynthesis pathway.