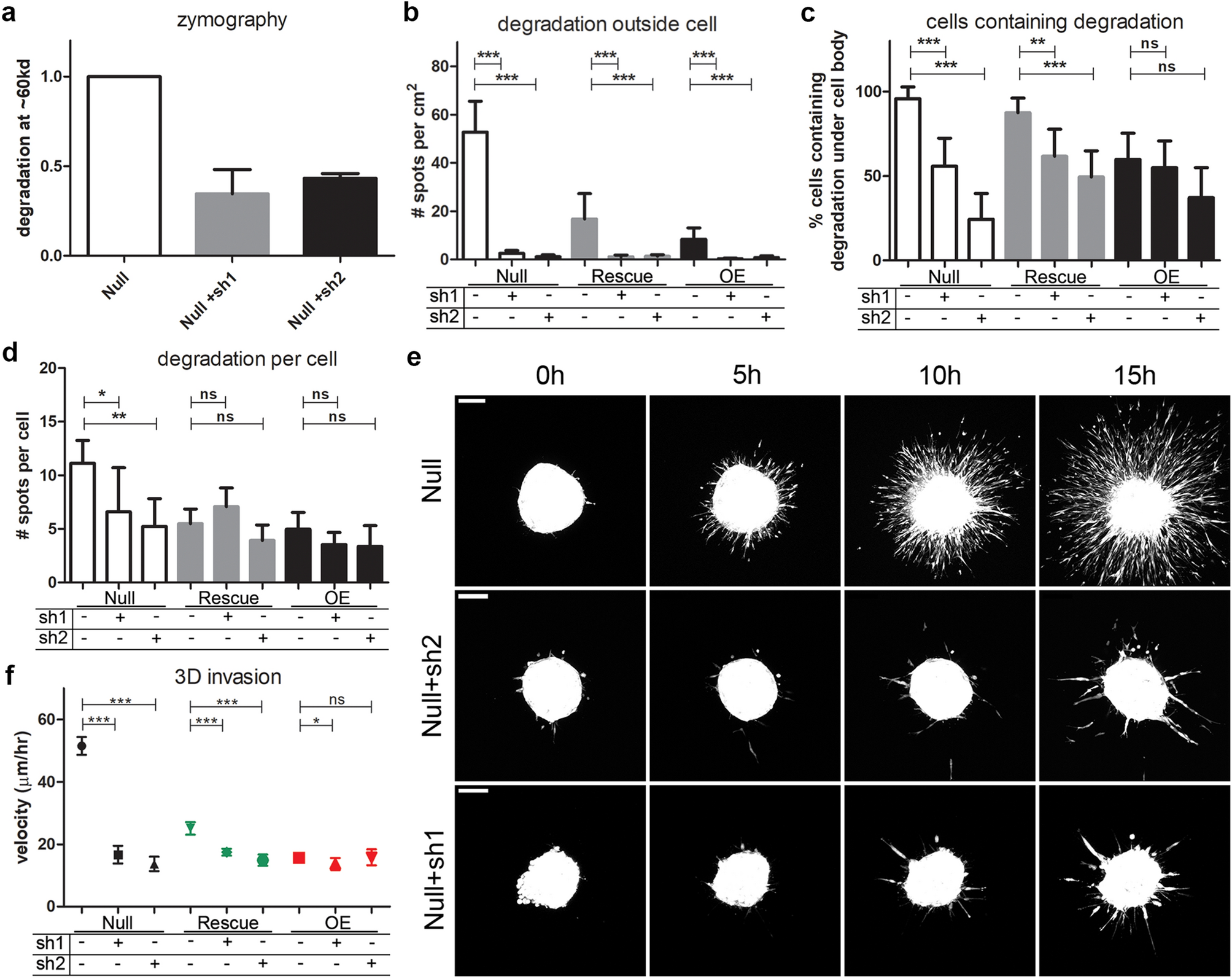
Figure 7

MT1-MMP is required for Coronin 1C-null cell invasive phenotype. (a) Mean + /− SD of intensity of degradation at ~ 60 kd from conditioned media of Null cells with and without treatment with two shRNA constructs targeting MT1-MMP, normalized to Null cells, for 3 biological replicates. (b–d) Null cells with or without treatment with 2 shRNAs targeting MT1-MMP were plated on FITC-conjugated 2D gelatin matrices for 24 h, fixed, and imaged for degradation quantification. (b) Number of degraded spots per area of 2D matrix uninhabited by a cell body. (c) Percent of cells that contain degraded spots of the matrix beneath the cell body. (d) Number of degraded spots per cell showing degradation. N of images analyzed for B-D = 30 from 3 biological replicates. N cells B-D > 30 from 3 biological replicates. (e) Representative maximum intensity projection movie stills from spheroids made from Null cells and Null cells treated with 2 shRNAs for MT1-MMP knockdown embedded in 3D collagen over 15 h after embedding. Scale bars = 100 µm. (e) Quantification of the mean velocities + /− 95% CI measured from individual cells invading the matrix around the main spheroid mass outlined in D. Cell N for each condition > 40 between 3 separate spheroids.