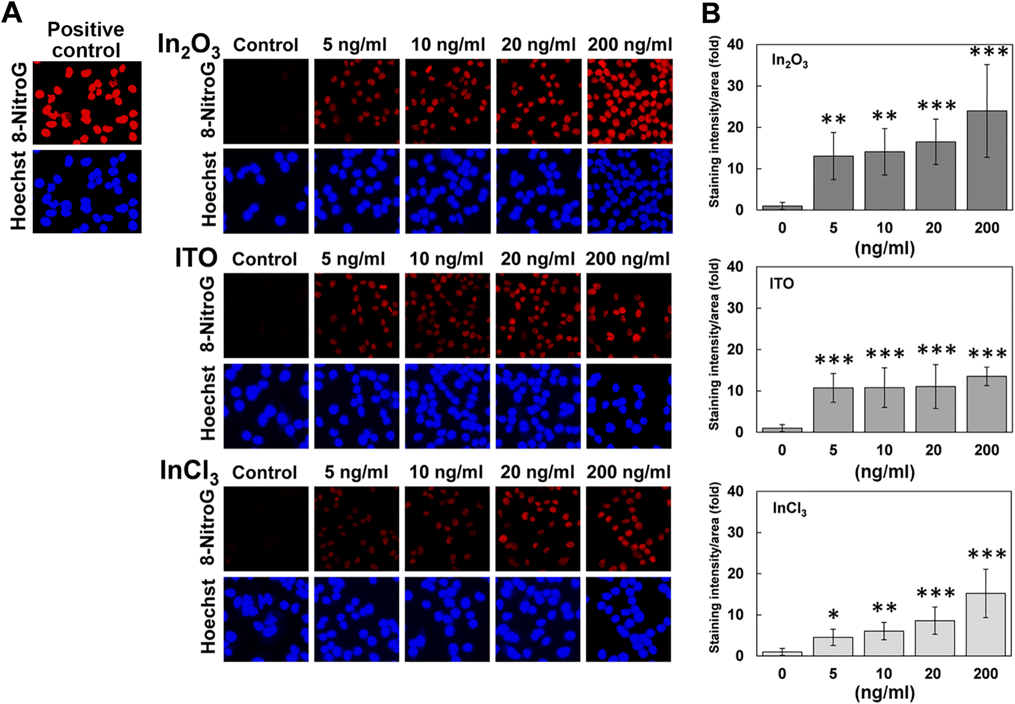
Figure 2
From: Nitrative DNA damage in lung epithelial cells exposed to indium nanoparticles and indium ions

8-NitroG formation in indium-treated cells. A549 cells were incubated with the indicated concentrations of In2O3, ITO and InCl3 for 4 h at 37 °C. Positive control was prepared by incubating A549 cells with culture supernatant of MNCNT-exposed cells as described in “Methods” section. 8-NitroG formation was detected by immunocytochemistry as described in “Methods” section. (A) Fluorescent images of indium-induced 8-nitroG formation in A549 cells. The red fluorescence shows 8-nitroG formation and the blue fluorescence shows the nucleus stained with Hoechst 33258. Magnification, × 200. (B) Quantitative image analysis for indium-induced 8-nitroG formation in A549 cells. The staining intensity per area was quantified with an ImageJ software, and the relative intensity of the control was set at 1. The data were expressed as means ± SD of 4–8 independent experiments. *p < 0.05, **p < 0.01 and ***p < 0.001 compared with the control by ANOVA followed by Tukey’s test.