Figure 5
From: Secretion of a mammalian chondroitinase ABC aids glial integration at PNS/CNS boundaries

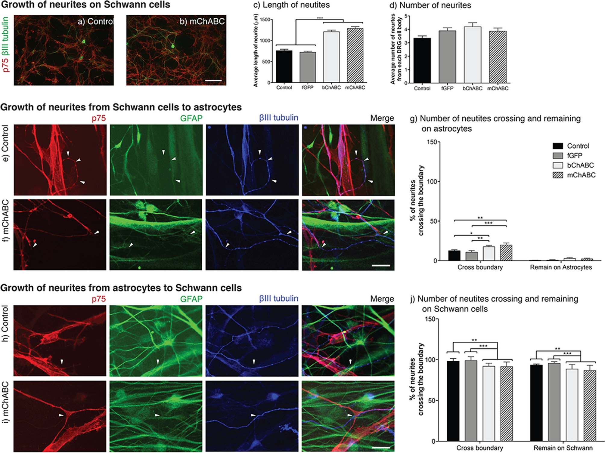
mChABC secretion aids neurite outgrowth over the Schwann cell-astrocyte boundary. (a–b) Images show Schwann cells (anti-p75; red) and DRG neurites (anti-βIII-tubulin; green) for (a) control, and (b) mChABC transduced cells. mChABC increases (c) the length of DRG neurites growing on Schwann cells (N = 3, one-way ANOVA: F(3,172) = 62.25, p < 0.0001) but (d) not the number of neurites (N = 3, one-way ANOVA: F(3,172) = 2.085, p = 0.1039). (e–g) Growth of neurites from (e) control, and (f) mChABC transduced Schwann cells (anti-p75; red) to astrocytes (anti-GFAP; green) or (h–j) astrocytes to Schwann cells with DRG neurites (anti-βIII-tubulin; blue). (g) mChABC increases the number of neurites crossing from Schwann cells to astrocytes (N = 3, one-way ANOVA: F(3,7) = 4.741, p = 0.0413). However, it does not increase the number that remain on the glial cell (N = 3, one-way ANOVA: F(3,7) = 2.07, p = 0.1928). (j) mChABC increases the number of neurites crossing from Schwann cells to astrocytes (N = 3, one-way ANOVA: F(3,7) = 0.8132, p = 0.05259). However, it does not increase the number that remain on the glial cell (N = 3, one-way ANOVA: F(3,7) = 3.804, p = 0.1148). For all panels, scale bar = 100 μm.