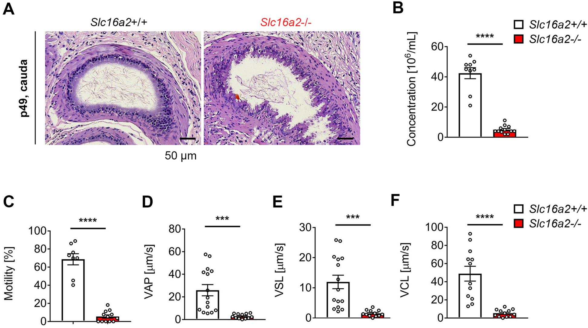
Figure 5

Altered spermiogenesis of Slc16a2−/− rat. (A) Representative images of H&E stained cauda epididymis sections of Slc16a2+/+ and Slc16a2−/− rats at p49. Scale bar = 50 μm. (B–E) CASA analysis of spermatozoa of Slc16a2+/+ and Slc16a2−/− rats at p49. (B) Spermatozoa concentration; (C) spermatozoa motility; (D) spermatozoa average path velocity (VAP); (E) spermatozoa straight line velocity (VSL); (F) spermatozoa curvilinear velocity (VCL). n = 12, P < 0.001;*** P < 0.0001;****.