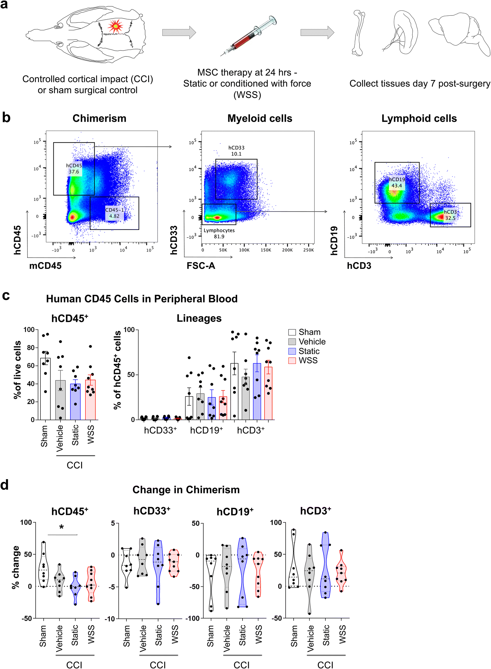
Figure 2

Human chimerism is reduced after CCI. (a) Traumatic brain injury (TBI) was administered by CCI to the right parietal association cortex between bregma and lambda. Mice received intravenous vehicle or MSCs cultured under static conditions or preconditioned transiently with 3 h exposure to WSS. Tissues were collected 7 days after injury. (b, c) Peripheral blood was analyzed for surface expression of mCD45 and hCD45 7 days after injury, along with human lineage markers. (d) Frequency of hCD45+ cells is decreased in the periphery after injury (One-way ANOVA with Holm-Sidak test, *p = 0.02). Pre-injury chimerism from 1–3 months before injury was used to calculate percent change. Lymphocyte production shifted with age from hCD19+ B cells to greater numbers of CD3+ T cells in all treatment groups during the course of 1–3 months. Data from 8–9 individual mice per group are shown, and SEM is indicated by error bars.