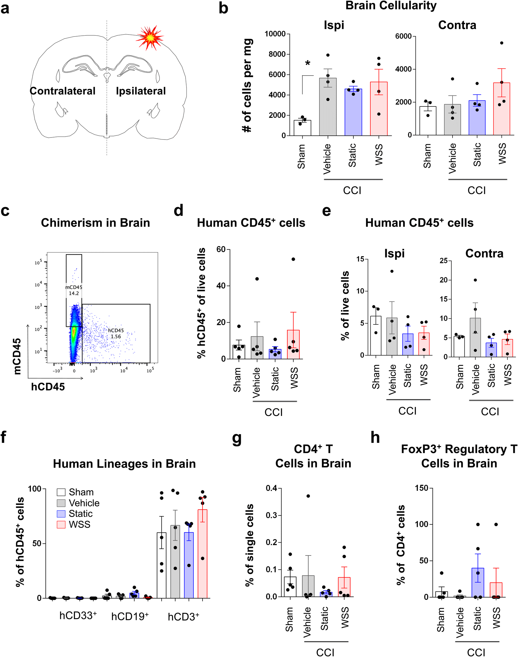
Figure 6

Human CD3+ T cells predominate in the brain. (a) Ipsilateral (injured) and contralateral (uninjured) hemispheres of the brain were processed for separate analysis. (b) Total cellularity of the ipsilateral hemisphere was increased by injury (One-way ANOVA with Holm-Sidak test, *p = 0.04). MSC therapy did not suppress expansion in cell numbers. Analysis of separate hemispheres included 3–4 mice in each group. (c) Human chimerism of dissociated brain tissue was assessed by flow cytometry. (d, e) Frequency of human CD45+ cells in total brain tissue (both hemispheres, n = 5 mice per group) and in separately processed hemispheres (n = 3–4 mice per group) is unaltered by injury. (f) Across all treatment groups, a small fraction of human myeloid or B cells were detected in the brain; whereas, T cells accounted for up to 100% of hCD45+ cells in several mice. (g) Injury appears to reduce CD4+ T cell frequency in the brain, though high variability exists between mice. (h) The fraction of human CD4+ T cells identifiable as FoxP3+ regulatory T cells is variable across treatment groups.