Figure 4
From: Silencing miR-370-3p rescues funny current and sinus node function in heart failure

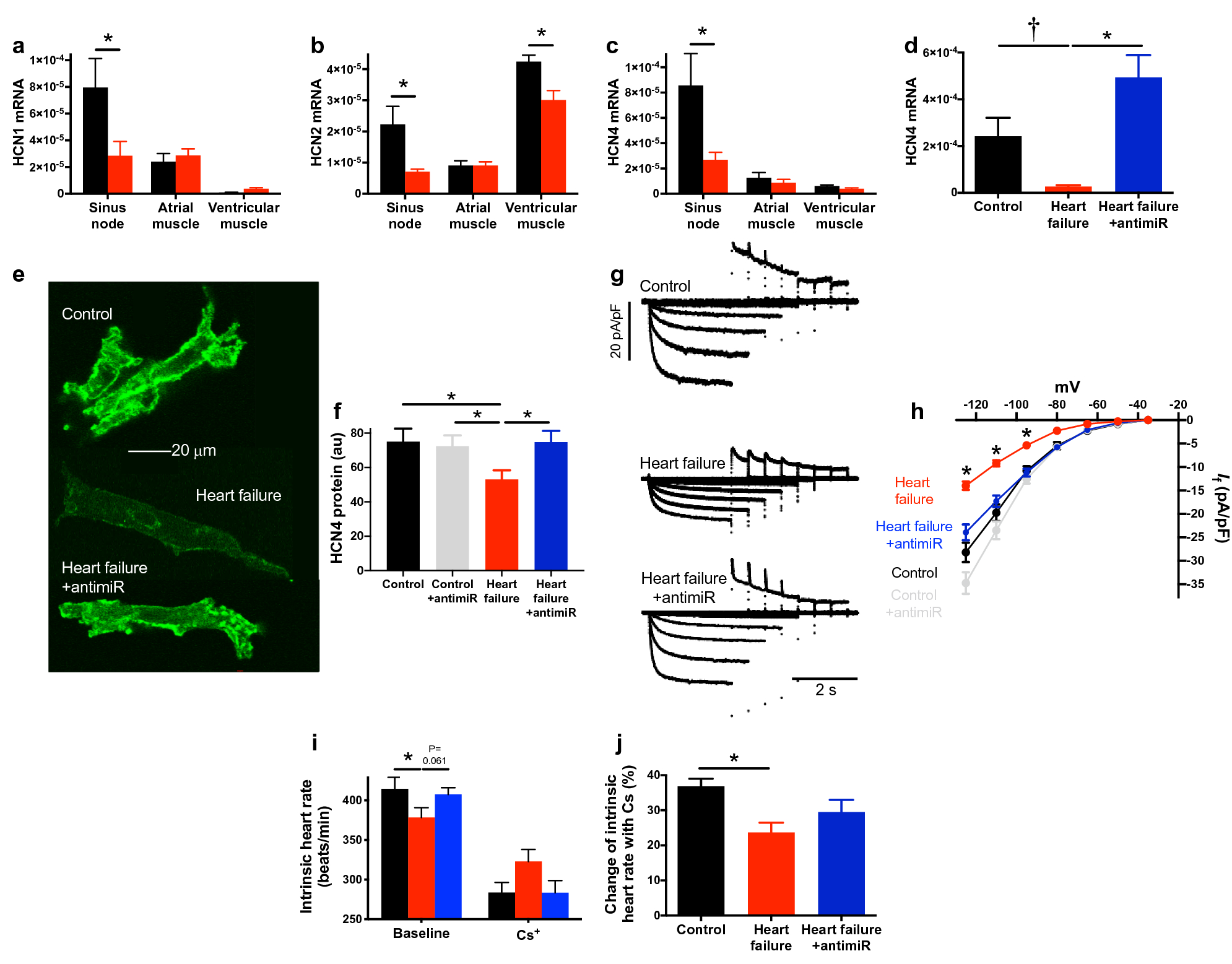
Silencing miR-370-3p improves functioning of the sinus node in heart failure. (a–c) Expression of mRNA for HCN1 (a; n = 7, 8, 6, 10, 6 and 10), HCN2 (b; n = 7, 8, 6, 10, 6 and 10) and HCN4 (c; n = 7, 8, 5, 9, 6 and 9) in the sinus node, atrial muscle and ventricular muscle of control and heart failure mice. *P < 0.05; one-way ANOVA followed by Sidak’s multiple comparisons test. (d) Expression of HCN4 mRNA in the sinus node of control mice given PBS, heart failure mice given PBS and heart failure mice given antimiR-370-3p (n = 14, 8 and 10). *P < 0.05; Kruskal–Wallis test followed by Dunn’s multiple comparisons test. †P < 0.05; Mann–Whitney test. (e) Sinus node cells from the three types of mouse immunolabelled for HCN4. All images at the same scale. (f) Mean intensity of immunolabelling of HCN4 in sinus node cells from control mice given PBS, control mice given antimiR-370-3p, heart failure mice given PBS and heart failure mice given antimiR-370-3p (n = 26, 40, 39 and 22 cells). *P < 0.05; Kruskal–Wallis test followed by Dunn’s multiple comparisons test. (g) Families of recordings of If from sinus node cells from control mice given PBS, heart failure mice given PBS and heart failure mice given antimiR-370-3p. (h) Mean current–voltage relationships for If from sinus node cells from control mice given PBS, control mice given antimiR-370-3p, heart failure mice given PBS and heart failure mice given antimiR-370-3p (n = 11, 43, 40 and 46 cells). *P < 0.05; significant differences between heart failure mice given PBS and (1) control mice given PBS, (2) heart failure mice given antimiR-370-3p and (3) control mice given antimiR-370-3p; other significant differences are not shown for clarity. (i) Intrinsic heart rate (measured from the isolated sinus node preparation) of control mice given PBS, heart failure mice given PBS and heart failure mice given antimiR-370-3p under baseline conditions (same data as in Fig. 3g) and in the presence of 2 mM Cs+ to block If; see Fig. 3g legend for n numbers and meaning of symbols. (j) Percentage change in the intrinsic heart rate of control mice given PBS, heart failure mice given PBS and heart failure mice given antimiR-370-3p on the addition of 2 mM Cs+ (n = 16, 15 and 14). *P < 0.05; one-way ANOVA followed by Tukey’s multiple comparisons test.