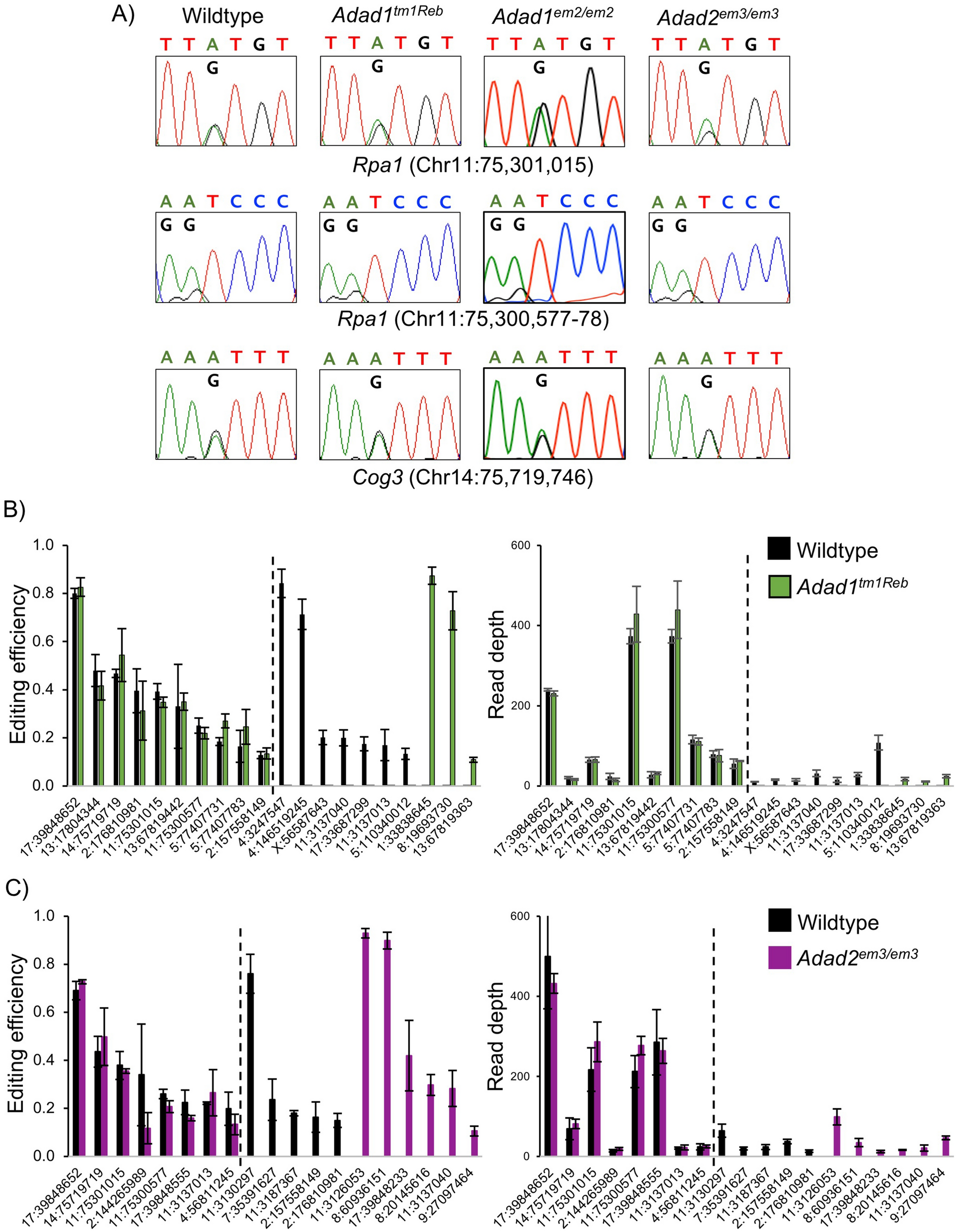
Figure 6

Mutation of Adad1 and Adad2 does not impact RNA editing at known germ cell RNA editing sites nor site selection or efficiency across the transcriptome. (A) Sanger sequencing chromatographs of known germ cell A-to-I RNA editing sites in adult wildtype, homozygous Adad1 mutant, and homozygous Adad2 mutant testes. All Rpa1 sites detected in both spermatocytes and spermatids. Cog3 site detected only in spermatocytes. Mixed A/G peaks indicate A-to-I editing sites. No significant changes in peak height were observed in mutant versus wildtype testes. N ≥ 3. Representative chromatographs shown. (B) and (C) RNA editing efficiency (fraction of edited reads) at all detected sites in (B) Adad1 wildtype and mutant and (C) Adad2 wildtype and mutant. Read depth (number of informative reads) for each site shown. Dashed lines demarcate genotype-independent and genotype-dependent events. Only sites detected in all three replicates of a given genotype were considered for analysis. N = 3, error bar—standard deviation.