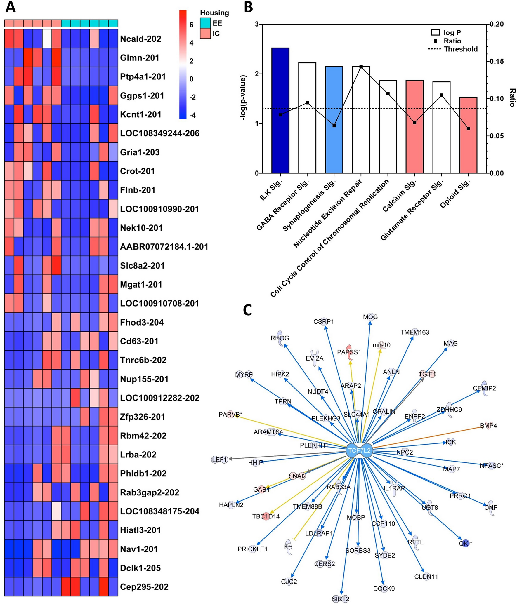
Figure 3

Housing-regulated transcripts. (A) The top 30 up- and down-regulated transcripts due to housing, with subjects in enriched housing denoted by turquoise squares and those in isolation housing by salmon squares. (B) A selection of top canonical pathways found using IPA analysis. Blue = negative z-score; red = positive z-score; white = z-score = 0. Ratio: percentage of transcripts in the pathway targeted. Sig.: Signaling Pathway (C) TCF7L2, a transcriptional regulator that targets 55 molecules found in the housing effect, was the top upstream regulator. The color intensity of the symbols represents the fold change of up- (red) or downregulation (blue) of each gene by housing environment.