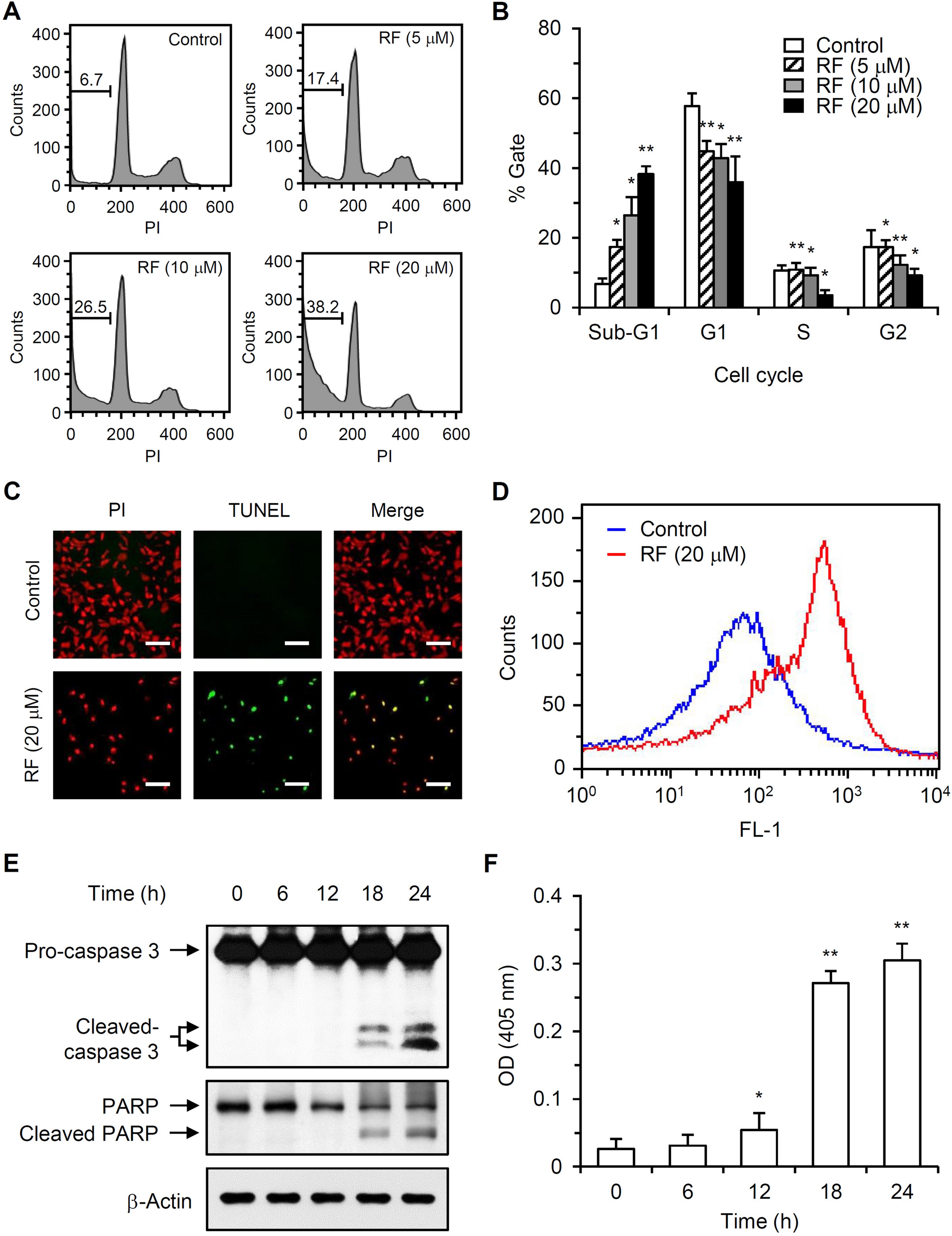
Figure 2

Sub-G1 cell populations, TUNEL staining, and analysis of caspase 3 activation in RF-treated HUVECs. (A) HUVECs were treated with different RF concentrations for 36 h, and the content of DNA was analyzed by flow cytometry after PI staining. (B) Data from three independent experiments of (A) are presented as the mean ± SD; *p < 0.05, **p < 0.01, compared to the control. (C) HUVECs were treated with 20 µM RF for 24 h, fixed, permeabilized, and stained with an enzyme buffer containing terminal deoxynucleotidyl transferase and fluorescein-dUTP. After PI staining, the cells were imaged at × 40 magnification (scale bar, 100 μm). (D) TUNEL-positive cells were also analyzed by flow cytometry. (E) HUVECs were treated with 20 μM RF, total protein was extracted, and pro-caspase 3, cleaved-caspase 3, PARP, and cleaved PARP levels were determined by western blotting. (F) Caspase 3 activity in the protein extracts was measured by colorimetric caspase 3-activity assays. The data are presented as the mean ± SD of three independent experiments; *p < 0.05, **p < 0.01, compared to the control.