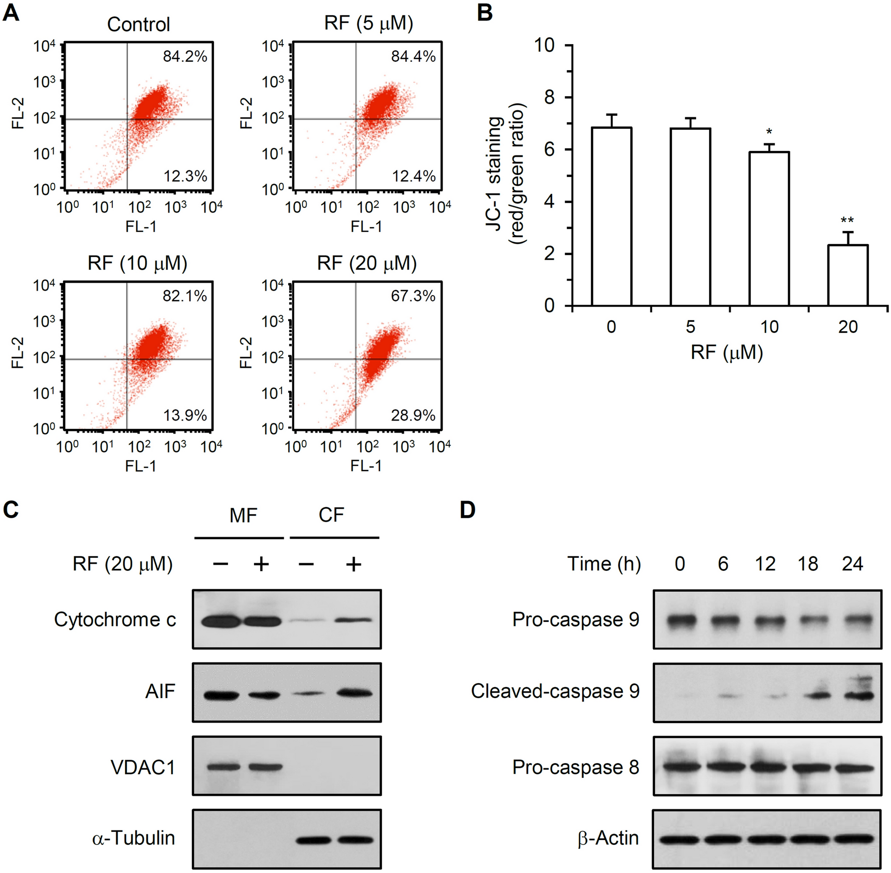
Figure 4

Effect of RF on the mitochondrial membrane potential and caspase 9 activation. (A) HUVECs were treated with different RF concentrations for 24 h, stained with JC-1, trypsinized, and resuspended in PBS. JC-1 fluorescence was measured at 530 nm (FL-1, green, monomeric form) and 590 nm (FL-2, red, aggregated form) by flow cytometry. (B) The ratio of aggregated JC-1 to monomeric JC-1 is shown. The data are presented as the mean ± SD of three independent experiments; *p < 0.05, **p < 0.01, compared to the control. (C) Mitochondrial fraction and cytoplasmic fraction (MF and CF) were collected from 20 μM RF-treated HUVECs. Equal amounts of each fraction were separated by SDS-PAGE, and cytochrome c and AIF levels were detected by western blotting. VDAC1 and α-tubulin were detected as controls to ensure that the MF and CF were not cross-contaminated. (D) HUVECs were treated with 20 μM RF, total protein was extracted, and pro-caspase 9, cleaved-caspase 9, pro-caspase 8, and cleaved-caspase 8 levels were determined by western blotting.