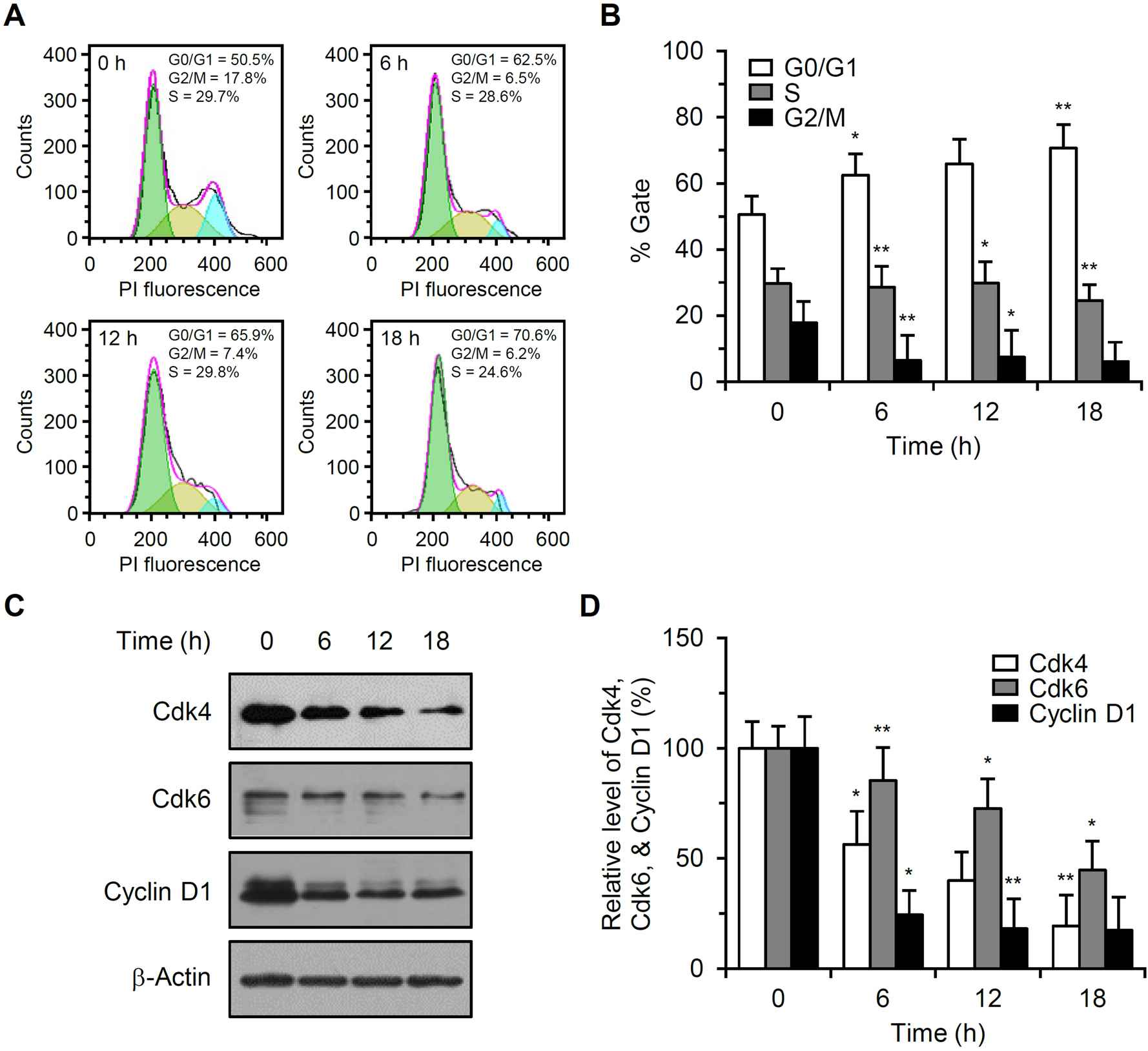
Figure 5

Effect of RF on cell cycle progression in HUVECs. (A) HUVECs were treated with 20 μM RF, viable cells were collected by trypsinization, and DNA content was analyzed after PI staining. (B) The percentages of cells in G0/G1, S, and G2/M phase in three independent experiments (A) are expressed as the mean ± SD; *p < 0.05, **p < 0.01, compared to the control. (C) Protein extracts were prepared from cells treated with 20 μM RF, and Cdk4, Cdk6, and cyclin D1 levels were determined by western blotting. (D) Cdk4, Cdk6, and cyclin D1 levels were measured by ImageJ. Data from three independent experiments of (C) are presented as the mean ± SD; *p < 0.05, **p < 0.01, compared to the control. Cdk4, Cdk6, and cyclin D1 levels in RF-untreated control cells were set to 100%.