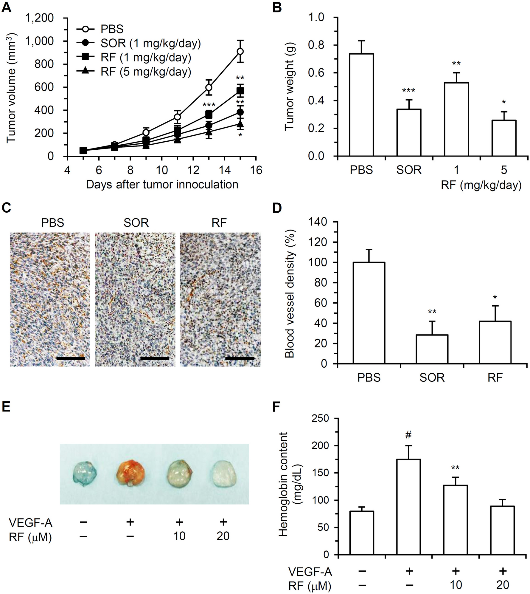
Figure 6

Effect of RF on tumor growth and tumor-induced angiogenesis in an animal CT-26 allograft colon carcinoma model and capillary vessel formation in an in vivo Matrigel plug. (A) CT-26 cells (5 × 105 in 200 μL PBS) were subcutaneously injected into the right flank of BALB/c mice. After the establishment of tumors (5 days; ~ 50 mm3), the mice were injected peritumorally with RF (1 or 5 mg/kg/day in PBS with 0.2% DMSO), SOR (1 mg/kg/day in PBS with 0.2% DMSO), or PBS with 0.2% DMSO. The tumor volumes are presented as the mean ± SE; *p < 0.05, **p < 0.01, ***p < 0.001, compared to the PBS-treated control group. (B) Tumor weight after necropsy is presented as the mean ± SE; *p < 0.05, **p < 0.01, ***p < 0.001, compared to the PBS-treated control group. (C) Blood vessel density in tumor sections was determined using immunohistochemical analysis of CD31. All tumor sections were digitized, and microscopy images were captured at 100 × magnification (scale bar, 100 µm). (D) The density of immunohistochemical staining for CD31 was analyzed using ImageJ and is presented in the bar graph. The intensity of immunohistochemical staining for CD31 in the PBS-treated control group was set to 100%. The data are presented as the mean ± SD; *p < 0.05, **p < 0.01, compared to the PBS-treated control. (E) Matrigel containing VEGF-A (500 ng/mL) and/or RF (10, 20 μM) was injected bilaterally into the flank areas of BALB/c mice. At seven days post-injection, the Matrigel plugs were excised and imaged. (F) The hemoglobin content in the Matrigel plugs was determined by a colorimetric hemoglobin assay. The data are presented as the mean ± SD of three independent experiments; #p < 0.05, compared to the control group not treated with VEGF-A or RF; **p < 0.01, compared to the VEGF-A-treated group.