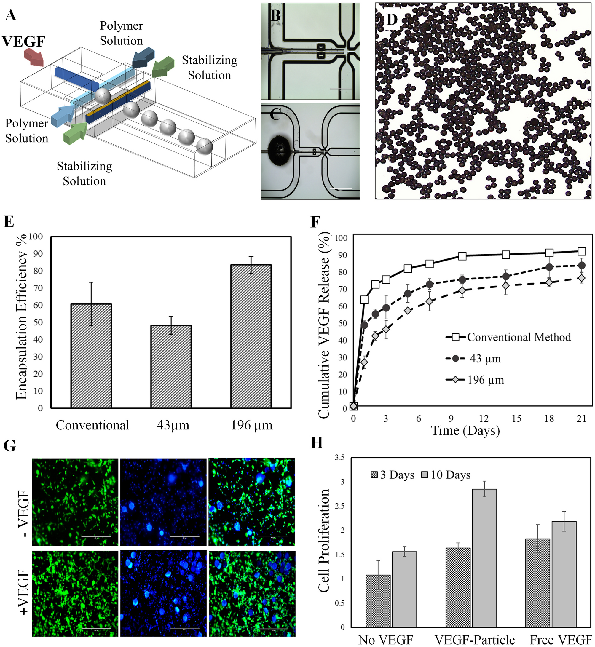
Figure 2

(A,B) The schematic representation of the Microfluidic based method to fabricate polymeric microcarriers. (D) The microfluidic synthesized microcarriers are spherical and monodisperse in diameters. (E) The encapsulation efficiency and (F) release pattern of VEGF from various microcarriers over 3Â weeks. (G) The fluorescent images of the 3D-cultured HUVECs with or without VEGF after 10Â days. (H) The viability of HUVECs after 3Â days, and 10Â days cultured with VEGF loaded microcarriers, free VEGF and control.